This thread has been locked.

If you have a related question, please click the "Ask a related question" button in the top right corner. The newly created question will be automatically linked to this question.

[参考译文] PMP41009:UCC28740

Guru**** 2774995 points

Other Parts Discussed in Thread: UCC28740, PMP41009, PMP41031

请注意,本文内容源自机器翻译,可能存在语法或其它翻译错误,仅供参考。如需获取准确内容,请参阅链接中的英语原文或自行翻译。

https://e2e.ti.com/support/tools/simulation-hardware-system-design-tools-group/sim-hw-system-design/f/simulation-hardware-system-design-tools-forum/1565754/pmp41009-ucc28740

器件型号:PMP41009
主题中讨论的其他部件:UCC28740PMP41031

工具/软件:

大家好、我正在调试具有 90-900VAC 输入和 24VDC 输出的自设计反激式开关电源。 我使用 UCC28740 芯片并采用 PMP41009 设计中的相关电源电路。 为什么当输入为 220VAC 时、整流后的电压为 328VDC、在 HV 引脚上测得的电压为 12V、芯片无法正常工作、VDD 引脚上的电压仅为 1.3V? 未对电路进行任何更改。 下面是 PMP41009 设计的相关电源电路以及整流后输入电压的电源原理图。 变压器的匝数比为 20:5:6、 Rvs1 = 160kΩ、 Rvs2 = 24kΩ。您能建议如何解决这个问题吗?我还在星期一上问了这个问题、但在回复您的询问时、我根本无法上传图像或发送消息、现在我才能这样做。

  • 请注意,本文内容源自机器翻译,可能存在语法或其它翻译错误,仅供参考。如需获取准确内容,请参阅链接中的英语原文或自行翻译。

    您好、  

    1.仔细检查 R1~R4 的电阻

    2. 移除 P6KE300A 并短接 R1~R4、检查 VDD 电压、然后为 UCCC28740 上电。 UCC28740 HV 引脚绝对电压为 700V、 执行此测试时请确保整流后的电压低于 700V。

    3.将 P6KE300A 放回检查高压电压。

  • 请注意,本文内容源自机器翻译,可能存在语法或其它翻译错误,仅供参考。如需获取准确内容,请参阅链接中的英语原文或自行翻译。

    我之前已经执行了以下操作:我移除了 P6KE300A、将短路电阻器 R1 连接到 R4、并将 HV 引脚直接连接到整流电路。 此时、整流后的输入电压为 387VDC、HV 引脚上的电压为 10.5V、VDD 引脚上的电压为 1.4V、没有变化。 重新连接 P6KE300A 也没有发生任何变化。 此现象是否与 RVS1 和 RVS2 的值相关?

  • 请注意,本文内容源自机器翻译,可能存在语法或其它翻译错误,仅供参考。如需获取准确内容,请参阅链接中的英语原文或自行翻译。

    当您将 R1 短接至 R4 时、 整流后的网络应该与 HV 相同、为什么电压不同?

  • 请注意,本文内容源自机器翻译,可能存在语法或其它翻译错误,仅供参考。如需获取准确内容,请参阅链接中的英语原文或自行翻译。

    您好、当 R1 与 R4 短路时、HV 引脚上的电压为 357VDC、之前我犯了这个值的错误。 但是、VDD 引脚上的电压仍为 1.4V。 您能告诉我问题可能出在哪里吗?

  • 请注意,本文内容源自机器翻译,可能存在语法或其它翻译错误,仅供参考。如需获取准确内容,请参阅链接中的英语原文或自行翻译。

    您好、当 R1 与 R4 短路时、HV 引脚上的电压为 357VDC、之前我犯了这个值的错误。 但是、VDD 引脚上的电压仍为 1.4V。 您能告诉我问题可能出在哪里吗?

  • 请注意,本文内容源自机器翻译,可能存在语法或其它翻译错误,仅供参考。如需获取准确内容,请参阅链接中的英语原文或自行翻译。

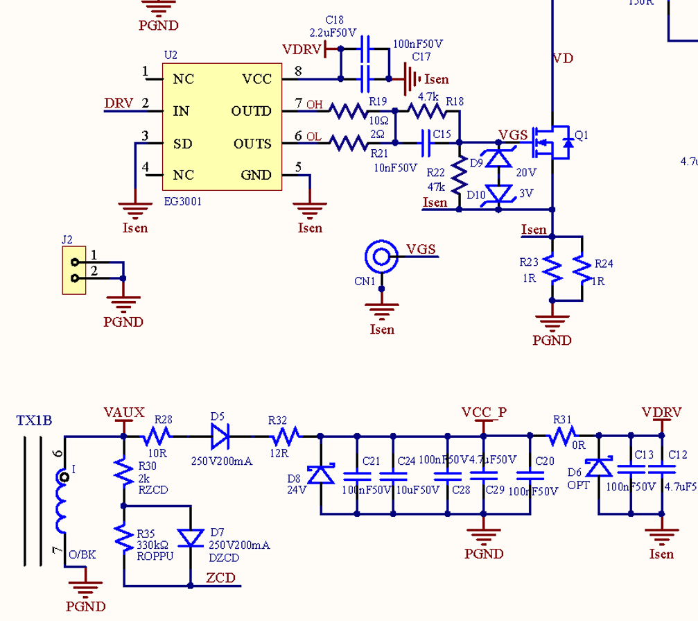
    您能分享 UCC28740 中的原理图吗?

  • 请注意,本文内容源自机器翻译,可能存在语法或其它翻译错误,仅供参考。如需获取准确内容,请参阅链接中的英语原文或自行翻译。

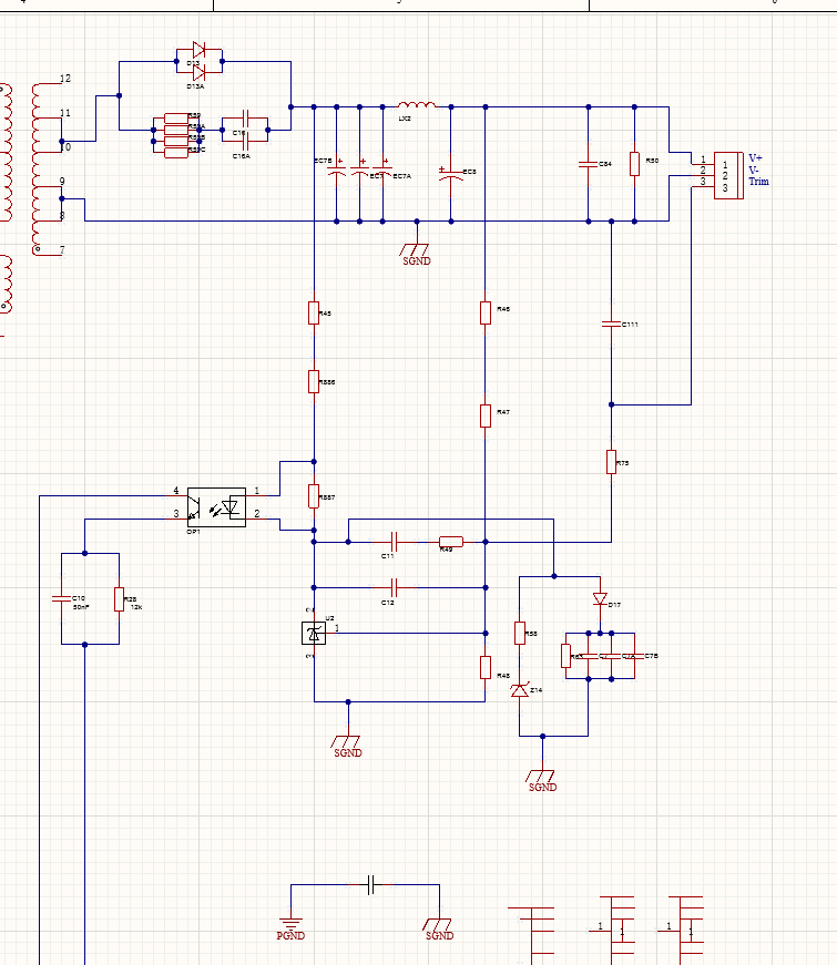
    您好、这是电路设计中 UCC28740 的原理图。

  • 请注意,本文内容源自机器翻译,可能存在语法或其它翻译错误,仅供参考。如需获取准确内容,请参阅链接中的英语原文或自行翻译。

    我已经弄清楚了问题所在的地方。 当我移除电阻器 R22 时、VDD 电源变为正常。 但是、移除 R22 意味着驱动器芯片无法再通电。 此电路有参考用例、我不明白为什么它在这里不起作用、可能是该芯片不支持此配置吗?

  • 请注意,本文内容源自机器翻译,可能存在语法或其它翻译错误,仅供参考。如需获取准确内容,请参阅链接中的英语原文或自行翻译。

    这适用于栅极驱动器吗? 您可以检查电源电流其电源电流是否超过来自 VDD 的 HV 启动电流、典型值为 250uA。 栅极驱动器 VCC 灌电流过大、无法限制 VDD 的上升。

    您可以参考 PMP41031 驱动器电路原理图。

    https://www.ti.com.cn/cn/lit/df/tidmbz3/tidmbz3.pdf

  • 请注意,本文内容源自机器翻译,可能存在语法或其它翻译错误,仅供参考。如需获取准确内容,请参阅链接中的英语原文或自行翻译。

    你好,这确实是问题,你是对的。 该驱动器芯片的静态电流为 2mA。 是否有任何类型的控制芯片与 UCC28740 采用相同的封装并且其 VDD 电流满足驱动器芯片的要求?

  • 请注意,本文内容源自机器翻译,可能存在语法或其它翻译错误,仅供参考。如需获取准确内容,请参阅链接中的英语原文或自行翻译。

    我们没有与 UCC28740 相同的封装器件。