请注意,本文内容源自机器翻译,可能存在语法或其它翻译错误,仅供参考。如需获取准确内容,请参阅链接中的英语原文或自行翻译。
部件号:PSPICE-FOR-TI Greetigns、
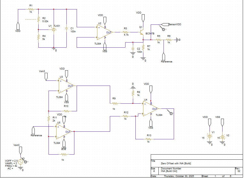
在我的 PSpice for TI 仿真中、我会遇到这几次、我在这里得到了仿真瞬态分析图中的误差、
错误 (ORPROBE-3086):无 marke 仿真数据
我不是很确定为什么我会得到这个错误,你能通过强调原因来理解和如何解决它帮助理解.
我附加了仿真输出和设计的屏幕短接、
从原理图上可以看出、电压源“V3"给出“给出了这个误差、
好极了
Rahul Mandal 
