Other Parts Discussed in Thread: LM5161, LM5160
器件型号: LM5161
Thread 中讨论的其他器件: LM5160
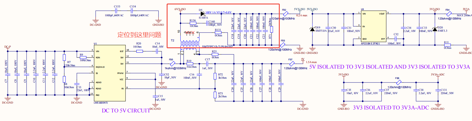
我们目前遇到的问题是、在使用 LM5160DNTJ 芯片和隔离式电源应用解决方案时、隔离后的电压变化会在输入电压发生变化时影响后续传感器的精度。
已确定以下位置问题。 断开电阻器 R131 并从另一个电源为后续级供电是可以的。 通过调整 R136 和 C140、已有改进、但效果不理想。 请您提供一些建议、谢谢。
问题位于红色框中 

