This thread has been locked.

If you have a related question, please click the "Ask a related question" button in the top right corner. The newly created question will be automatically linked to this question.

[参考译文] LM3481-Q1

Guru**** 2524550 points
Other Parts Discussed in Thread: LM3481-Q1

请注意,本文内容源自机器翻译,可能存在语法或其它翻译错误,仅供参考。如需获取准确内容,请参阅链接中的英语原文或自行翻译。

https://e2e.ti.com/support/tools/simulation-hardware-system-design-tools-group/sim-hw-system-design/f/simulation-hardware-system-design-tools-forum/1087570/lm3481-q1

主题:LM3481-Q1中讨论的其它部件

您好,

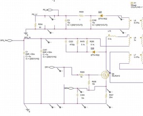
我使用 LM3481-Q1作为反向多绕组转换器的调节器,似乎所有参数都正确,但转换器可以控制,并且似乎在转换开始时会进入故障模式。

请您支持吗?

  • 请注意,本文内容源自机器翻译,可能存在语法或其它翻译错误,仅供参考。如需获取准确内容,请参阅链接中的英语原文或自行翻译。

    Amir您好!

    感谢您通过e2e联系我们。

    您能否提供有关您的设计的详细信息(原理图,电感器详细信息,输入/输出要求,电压/电流等)

    谢谢!

    哈利

  • 请注意,本文内容源自机器翻译,可能存在语法或其它翻译错误,仅供参考。如需获取准确内容,请参阅链接中的英语原文或自行翻译。

    我想以下信息已经足够,但如果您需要更多信息,请告诉我们

    PS_LV=输出电压

    12V_BAT=VIN=SPS_IN

    我们的DCDC是传统的反向转换器。

    用于匹配回转比的pri/sec磁化电感= 3U/RAID 9.375 u回转比=,泄漏电感= 0.3 u

    巴西,

  • 请注意,本文内容源自机器翻译,可能存在语法或其它翻译错误,仅供参考。如需获取准确内容,请参阅链接中的英语原文或自行翻译。

    Bob,您好!

    乍一看,我看不到任何异常情况可以解释您的问题。

    您使用的是哪种电源?

    当实验室电源的电流限制进入时,我们有时会在转换器的启动阶段发现问题。

    您是否可以尝试其他实验室耗材?

    在启动过程中,是否可以使用示波器捕获VIN,DR和ULVO信号?

    它是否开始切换?

    或者输出是否仅打开一次并保持该状态(基本上通过FET导致永久短路)?

    谢谢,此致,

    哈利

  • 请注意,本文内容源自机器翻译,可能存在语法或其它翻译错误,仅供参考。如需获取准确内容,请参阅链接中的英语原文或自行翻译。

    您好,

    谢谢!

    这是一个模拟问题,尚未出现硬件问题。 那么,什么会导致仿真问题?

  • 请注意,本文内容源自机器翻译,可能存在语法或其它翻译错误,仅供参考。如需获取准确内容,请参阅链接中的英语原文或自行翻译。

    我明白了。

    您正在使用哪种工具进行联机?

    您是否可以提供仿真文件的链接,以便我们在结束时重现该链接?

    非常感谢,
    哈利

  • 请注意,本文内容源自机器翻译,可能存在语法或其它翻译错误,仅供参考。如需获取准确内容,请参阅链接中的英语原文或自行翻译。

    Bob,您好!

    我已经有三个星期没有收到你的意见了。

    您的项目的状态是什么?

    我们可以关闭此线程吗?

    如果将来有新问题,您可以随时重新打开它或创建新问题。

    非常感谢
    哈利