This thread has been locked.

If you have a related question, please click the "Ask a related question" button in the top right corner. The newly created question will be automatically linked to this question.

[参考译文] PMP20859:有关 PMP20859的问题

Guru**** 2589280 points
Other Parts Discussed in Thread: PMP20859

请注意,本文内容源自机器翻译,可能存在语法或其它翻译错误,仅供参考。如需获取准确内容,请参阅链接中的英语原文或自行翻译。

https://e2e.ti.com/support/tools/simulation-hardware-system-design-tools-group/sim-hw-system-design/f/simulation-hardware-system-design-tools-forum/772376/pmp20859-questions-about-pmp20859

器件型号:PMP20859

各位专家、您好!

    众所周知、PMP20859最多可支持3个输入、其中2个是 PSE、1个是直流插孔。

    现在、客户将使用 PMP20859作为其客户修改的基础。

    1.他们想卸下直流插孔,可以卸下哪些组件?

    2.对于输入电容器、我们可以看到一个 TPS2372-3上有两个47uF 电容器、我们可以移除一个吗?

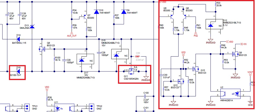
   3.您能解释一下红框中电路的工作原理吗? 为什么需要 D16和 Q11? U2在该电路中的功能是什么?

   非常感谢您的支持。

此致、Cage。

  • 请注意,本文内容源自机器翻译,可能存在语法或其它翻译错误,仅供参考。如需获取准确内容,请参阅链接中的英语原文或自行翻译。

  • 请注意,本文内容源自机器翻译,可能存在语法或其它翻译错误,仅供参考。如需获取准确内容,请参阅链接中的英语原文或自行翻译。

    你有更新吗?

    很抱歉推送...

  • 请注意,本文内容源自机器翻译,可能存在语法或其它翻译错误,仅供参考。如需获取准确内容,请参阅链接中的英语原文或自行翻译。

    ( D18、C32、C33、C34、L5、 L6、J7)(R69、 D24、C40、R74、 R76、R77、Q15、U6)(R34、R39、 R43、Q7、D17、D10、Q8、 R100、C29)(R60、R65、R66、Q13、 D19、D25、C39、R101、Q14) 、如果不使用直流插孔、则可以将其拆下。  没有这些组件、我就没有操作电路、因此完全测试此配置非常重要。

     不需要、两个47uF 电容器都是必需的。  如果 一个 PoE 输入以 较低的电压为转换器供电、 而另一个 PoE 输入以较高的电压连接、则来自两 个47uF 电容器(C31、C100、C101)(C47、C48、C49)的电流将充电至较高的电压。  如果可用能量不足、电压可能会下降、导致 PoE PD 进入浪涌模式、并且平滑转换将无法正常工作。  同样重要的是、不要显著增加与(C31、C100、C101、C47、C48、 C49)。

     红色框中的电路是 PG 信号的电平位移。  Pg1和 PG2位于不同的返回值上、这两个值与 PWRGND 不同。   只要输出受电、光耦合器 U2就会禁用 PG/SS 电路。  D16 (D26)阻止来自相反 PoE 的电压、以进行 检测和分类。  如果没有这些二极管、输入桥会反向偏置、PoE 无法连接。  Q11 (Q16)用于断开 PoE 输入与直流插孔的连接、从而使 PoE 在 MPS 模式下保持连接。   如果不使用直流插孔、则可能不需要它们。  我会将其保留在原理图中、并测试是否需要它们。

  • 请注意,本文内容源自机器翻译,可能存在语法或其它翻译错误,仅供参考。如需获取准确内容,请参阅链接中的英语原文或自行翻译。

    尊敬的 David:

        非常感谢您的回复。

        它真的很有帮助。

    此致、Cage。