This thread has been locked.

If you have a related question, please click the "Ask a related question" button in the top right corner. The newly created question will be automatically linked to this question.

[参考译文] TIDA-00961:TIDA-00961

Guru**** 2543590 points


请注意,本文内容源自机器翻译,可能存在语法或其它翻译错误,仅供参考。如需获取准确内容,请参阅链接中的英语原文或自行翻译。

https://e2e.ti.com/support/tools/simulation-hardware-system-design-tools-group/sim-hw-system-design/f/simulation-hardware-system-design-tools-forum/838365/tida-00961-tida-00961

器件型号:TIDA-00961

您好!

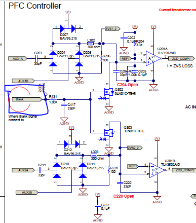
您能否解释一下下面所连接的电路以及空白端子处的信号。

   

谢谢

Yashwanth  

  • 请注意,本文内容源自机器翻译,可能存在语法或其它翻译错误,仅供参考。如需获取准确内容,请参阅链接中的英语原文或自行翻译。

    大家好、Yashwanth

    该"空白"信号用于阻止(禁用) ZCD 比较电路。

    从原理图中可以看到、它由 MCU 生成。