This thread has been locked.

If you have a related question, please click the "Ask a related question" button in the top right corner. The newly created question will be automatically linked to this question.

[参考译文] TIDA-01501:PS 开/关功能

Guru**** 2595770 points


请注意,本文内容源自机器翻译,可能存在语法或其它翻译错误,仅供参考。如需获取准确内容,请参阅链接中的英语原文或自行翻译。

https://e2e.ti.com/support/tools/simulation-hardware-system-design-tools-group/sim-hw-system-design/f/simulation-hardware-system-design-tools-forum/793804/tida-01501-ps-on-off-function

器件型号:TIDA-01501

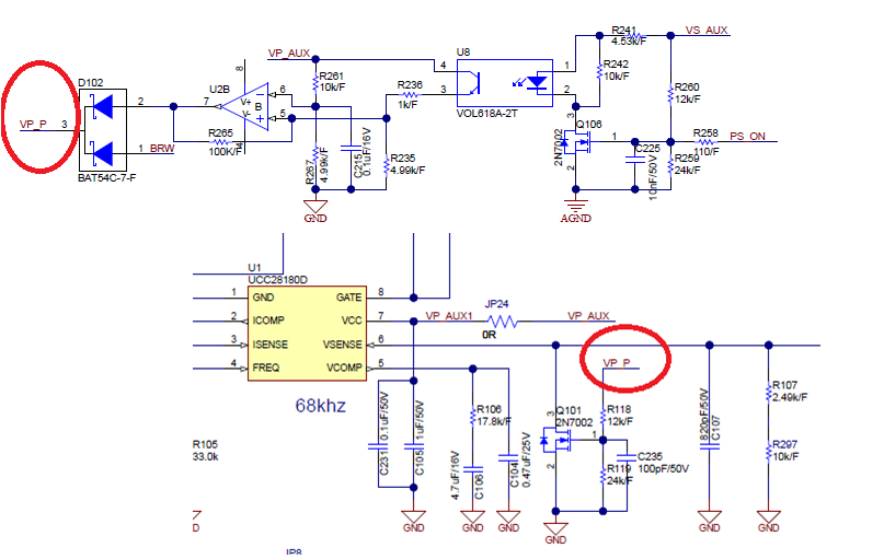
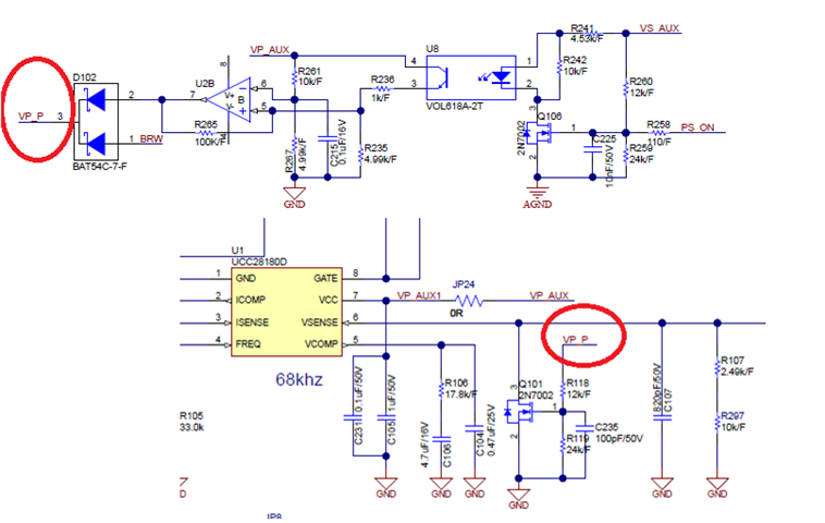
PS 开/关方法似乎仅将 PFC 的 Vsense 接地以关闭 PFC。
如果在264V 交流电下使用、PFC 将关闭、LLC 部件仍应能够运行? PS 开/关功能是否失败?

  • 请注意,本文内容源自机器翻译,可能存在语法或其它翻译错误,仅供参考。如需获取准确内容,请参阅链接中的英语原文或自行翻译。

    您好、Hsu、

    感谢您关注 TIDA-01501。

    此 PS 开/关将关闭 PFC 和 LLC 级。

    有一个 BLK 引脚(R107和 R297之间)连接到 LLC 控制器。 (请参阅 CAD 文件)

    当 VSENSE 接地时、BLK 电压也将接地。  

    因此 LLC 级也将关闭。

    谢谢!

    BR

    Cheng