This thread has been locked.

If you have a related question, please click the "Ask a related question" button in the top right corner. The newly created question will be automatically linked to this question.

[参考译文] TINA/Spice:交流负载电流阶跃变化检测器

Guru**** 2609955 points
Other Parts Discussed in Thread: TINA-TI

请注意,本文内容源自机器翻译,可能存在语法或其它翻译错误,仅供参考。如需获取准确内容,请参阅链接中的英语原文或自行翻译。

https://e2e.ti.com/support/tools/simulation-hardware-system-design-tools-group/sim-hw-system-design/f/simulation-hardware-system-design-tools-forum/810613/tina-spice-ac-load-current-step-change-detector

主题中讨论的其他器件:TINA-TI

工具/软件:TINA-TI 或 Spice 模型

我正在考虑如何设计  用于交流电压/电流 阶跃变化的比较器电路。 当存在负载电流瞬态时,我需要检测交流输出电压/电流。 如何设置上限和下限阈值、如果负载电流/电压大于上限 阈值  、则向 微控制    器发送高信号;如果负载电流低于下限阈值、则向微控制器发送高信号。 阶跃变化的检测速度应该快到 没有或非常少的检测延迟、并且阶跃变化可以在任何 theta 上检测非线性整流器负载的阶跃变化  

  • 请注意,本文内容源自机器翻译,可能存在语法或其它翻译错误,仅供参考。如需获取准确内容,请参阅链接中的英语原文或自行翻译。

    您好、Shah、

    我们的一个团队将了解这一点。

    Herman

  • 请注意,本文内容源自机器翻译,可能存在语法或其它翻译错误,仅供参考。如需获取准确内容,请参阅链接中的英语原文或自行翻译。

    您好、Shah、

    您想使用晶体管设计比较器电路、还是想知道如何在 TINA-TI 中使用比较器?

    谢谢、此致、

    Arpan Gupta

  • 请注意,本文内容源自机器翻译,可能存在语法或其它翻译错误,仅供参考。如需获取准确内容,请参阅链接中的英语原文或自行翻译。

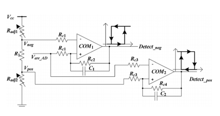
    我想设计一个模拟电路 、用于输出负载电流的正负阶跃变化(导通和关断)。  我们可以预先定义上下阈值、如果发生阶跃变化、 并且上限阈值更大、则意味着发生了正向阶跃变化、如果阶跃变化低于下限阈 值、则意味着交流线性和非线性负载发生了负阶跃变化。 以下电路用于直流负载电流阶跃变化。 我想针对交流线性和非线性负载进行设计、并了解如何使交流阈值上下限如第一个图所示。 谢谢

  • 请注意,本文内容源自机器翻译,可能存在语法或其它翻译错误,仅供参考。如需获取准确内容,请参阅链接中的英语原文或自行翻译。

    您好、Shah、

    我不确定、但我认为您尝试实现的目标是可能的。 您只需为所需的检测速度以及某种模拟算法选择合适的比较器、以便始终可以使用 θ 更改您的参考点。

    Herman

  • 请注意,本文内容源自机器翻译,可能存在语法或其它翻译错误,仅供参考。如需获取准确内容,请参阅链接中的英语原文或自行翻译。

    您能否告诉我如何实现参考点始终随 θ 变化的模拟算法?

  • 请注意,本文内容源自机器翻译,可能存在语法或其它翻译错误,仅供参考。如需获取准确内容,请参阅链接中的英语原文或自行翻译。

    您好、Shah、

    遗憾的是、我们没有能够为您提供的确切实施方案。 我建议您进行谷歌搜索。 但是、根据我过去使用 RMS 检测器等类似器件的经验、您所做的是将您的需求/图形转化为数学方程。 然后、您将这些数学方程剪成一个片段或更小的构建块、以便将其转换为特定的电路实现。

    查看上面的图表、您的第一步似乎是将 Y (x)转换为 x 的函数、其中 Y (x)是电流、而 x 是 θ。 然后、根据数学方程式/属性、您开始将其转换为基本电路构建块。

    Herman