This thread has been locked.

If you have a related question, please click the "Ask a related question" button in the top right corner. The newly created question will be automatically linked to this question.

[参考译文] PMP10395:MOSFET 的用途

Guru**** 2763595 points
请注意,本文内容源自机器翻译,可能存在语法或其它翻译错误,仅供参考。如需获取准确内容,请参阅链接中的英语原文或自行翻译。

https://e2e.ti.com/support/tools/simulation-hardware-system-design-tools-group/sim-hw-system-design/f/simulation-hardware-system-design-tools-forum/809201/pmp10395-purpose-of-mosfet

器件型号:PMP10395

尊敬的 SR:

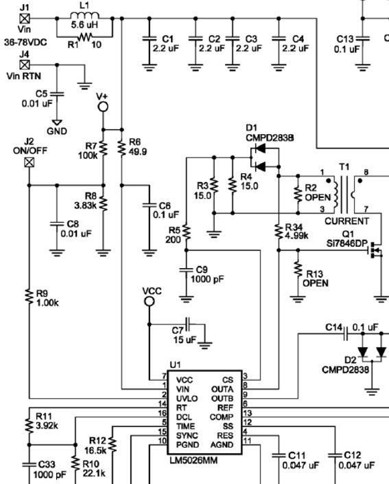
请分享 有关 R3 (0.1E)电阻器和 Q6 MOSFET 运行情况的详细信息。

它如何帮助正向有源钳位转换器。

谢谢、此致、

Nesh

  • 请注意,本文内容源自机器翻译,可能存在语法或其它翻译错误,仅供参考。如需获取准确内容,请参阅链接中的英语原文或自行翻译。

    您好 Nesh、

    Q4和 Q6是并联的、这有点误导它的绘制方式。  这些是主要的正向 FET。

    R3是电流感应变压器的复位电阻器、它还用于阻尼初级 FET 的电流尖峰。

    希望这对您有所帮助。

    谢谢、

    Robert

  • 请注意,本文内容源自机器翻译,可能存在语法或其它翻译错误,仅供参考。如需获取准确内容,请参阅链接中的英语原文或自行翻译。

    尊敬的先生:

    R3是否确实是电流感应变压器的复位电阻器?

    因为许多其他设计、我没有找到它、如下所示:

    e2e.ti.com/.../current-sense4.JPG

    谢谢、此致、

    Nesh

  • 请注意,本文内容源自机器翻译,可能存在语法或其它翻译错误,仅供参考。如需获取准确内容,请参阅链接中的英语原文或自行翻译。

    Nesh、

    是的、必须防止变压器饱和。 将其包括在初级侧也有助于抑制电路。

    谢谢、

    Robert