This thread has been locked.

If you have a related question, please click the "Ask a related question" button in the top right corner. The newly created question will be automatically linked to this question.

[参考译文] TIDA-00528:有关参考设计的一些问题。

Guru**** 2535150 points
Other Parts Discussed in Thread: TIDA-00528, TINA-TI, INA226, OPA333, AMC1302

请注意,本文内容源自机器翻译,可能存在语法或其它翻译错误,仅供参考。如需获取准确内容,请参阅链接中的英语原文或自行翻译。

https://e2e.ti.com/support/tools/simulation-hardware-system-design-tools-group/sim-hw-system-design/f/simulation-hardware-system-design-tools-forum/828305/tida-00528-some-questions-regarding-the-reference-design

器件型号:TIDA-00528
主题中讨论的其他器件: TINA-TIINA226OPA333AMC1302

我尝试设计一个类似于参考设计 TIDA-00528的电路、其中总线电压为60V、要测量的电流为0.5mA 至1A。 我将使用100M 欧姆的分流电阻器

我希望更好地了解电路的工作原理。 我有以下问题。

该参考设计提到它支持40V 至400V 的总线电压。 然而、在设计中、40V 不会被考虑在内。 此外、结果最高显示为 VBUS=50

2. 齐纳二极管的 Rz 选为2.4M。 但是、根据 eqn (1)、Vbus - 5.1 = 2.4M*75uA= 180V。 因此 Vbus=185.1v。 这是否意味着当 Vbus = 180V 时、齐纳二极管完全导通? 在这种情况下、该设计如何在40V - 180V 范围内工作。

3. 您能不能建议使用适合 Vbus (max)=100V 的 PFET。 PFET 应选择哪些特性? Vgs (threshold)应该是什么?

在图17中、PFET 的漏极端子中有一个额外的1k。  方框图中不存在这种情况。 在没有1k 电阻器的情况下电路是否正常工作。

此致

Arun

  • 请注意,本文内容源自机器翻译,可能存在语法或其它翻译错误,仅供参考。如需获取准确内容,请参阅链接中的英语原文或自行翻译。

    您好 Arun、

    感谢您对设计的提问和评论。 我将按顺序回答您的问题。

    1、设计应支持低至40V 的工作电压、尽管40V 时没有数据点。 我们对这种混乱表示歉意。

    2.根据公式(1)、Rz 需要低于5.26 MOhms。 当总线提供足够的电流且该电流由 Rz 设置时,齐纳二极管应始终调节其击穿电流。

    PFET 应具有与设计中选择的 PFET 相似的特性。 它还需要在所选的低电平电流下具有良好的功率耗散。

    4、电路仍可与原理图中所示的1k 电阻器一起工作。 很抱歉、该电阻器的混淆不在简化方框图中。

    请将您可能遇到的更多问题发布回您的邮递。

    此致、

    Peter

  • 请注意,本文内容源自机器翻译,可能存在语法或其它翻译错误,仅供参考。如需获取准确内容,请参阅链接中的英语原文或自行翻译。

    尊敬的 Peter:

    感谢您的回答。 我制造了该设计并使用了不同的 PFET。 我面临以下问题

    1.我将参考设计 PFET 替换为   FQD5P10TM。   

    2.我设置 Rz = 600k

    3.无论 Vbus 如何、VGS 都不会增加到2.8V 以上。 PFET 的 VGS (阈值)为4V、电路永远不会达到该电压。

    4.分流电压出现在1k+10欧姆范围内,而不是仅出现在10欧姆范围内。 如果我将1k 电阻器短路、则输出变为零。 因此、我询问电路是否可以在没有1k 电流的情况下正常工作。

    请告诉我哪里出错了。 如果不是太麻烦的话。 您能否建议使用适合我的100V PFET?

     

    此致

    Arun

     

  • 请注意,本文内容源自机器翻译,可能存在语法或其它翻译错误,仅供参考。如需获取准确内容,请参阅链接中的英语原文或自行翻译。

    嗨、Arun、

    请提供您的整个原理图和组件值吗?

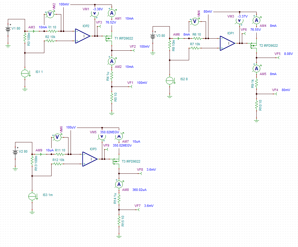
    此外、您可能还想尝试在 TINA-TI 或其他一些 SPICE 仿真器中仿真该电路。 尝试使用如下所示的理想运算放大器。 在下面的 sims 中、左上角是电流为1A 时的电路(据我所知)、左下角是电流为1mA 的电路。 如您所见、这在1mA 时不工作。  

    右上角是参考设计 TIDA-00528的原理图。

    e2e.ti.com/.../HVCS.TSC

    我还注意到、您尝试感测较大的电流范围(0.5mA 至1A)。 INA226具有较大的动态范围、应该能够实现此目的、但是电路的其余部分(PFET)需要使用这些较小的电流。  

    此致、

    Peter

  • 请注意,本文内容源自机器翻译,可能存在语法或其它翻译错误,仅供参考。如需获取准确内容,请参阅链接中的英语原文或自行翻译。

    除了将 Rz 更改为600k 和 PFT 更改为 FQD5P10TM 之外、我保留了与参考设计中完全相同的元件值。

     我添加了一个100mohms 的 Rshunt。  

    除此之外、一切都与参考设计相同。

    我可以在0.5mA-500mA 范围的上端进行折衷。 但我不能在低端上妥协 在高侧、我确实需要在60V 时测量高达0.5mA 的电流。

    INA 226在该范围内工作得很好。 这就是我首先参考设计的原因。

    您能不能告诉我在不采用 PFET 走线的情况下将 INA 226的共模电压转换为60V 的其他方法吗?

    我还将按照 您的建议尝试在 TINA-TI 中仿真电路。  

  • 请注意,本文内容源自机器翻译,可能存在语法或其它翻译错误,仅供参考。如需获取准确内容,请参阅链接中的英语原文或自行翻译。

    嗨、Arun、

    Rz 应该可以、但我认为这里的主要问题是您尝试测量的低电流、然后压缩成一个甚至更小的漏源电流、该电流超出了 FET 的能力。 根据您的 FET 数据表、VGS 阈值指定为250uA 的漏极电流(ID)。

    根据您的组件值(右侧的两个电路)、当测量500uA 时、漏极电流将缩小至5uA。 当检测到500uA 时、当最小 Id 电流为500uA 时、左侧的两个电路显示正常运行。 因此、我没有压缩感应电流、而是设计了它用于电压电平转换的1:1转换。 虽然这解决了感应低电流的问题、但在感应大电流时会产生问题。 当总线电流变为500mA (左上角)时、INA226的感测电压变为500mV、这超出了 INA226的满量程范围、并且将使器件的输入饱和。 因此、虽然从理论上讲、INA226可以直接感测500uA 至500mA 的电流、但 FET ID 的限制会降低这一性能。

    我尝试通过将 INA226分流器值减小到160m Ω 来更正此问题、以便 Vshunt_max < 81.92mV (器件的满量程输入范围)、但这会将 Vshunt_min 降低到80uV。 这意味着10uV 偏移引起的最大误差至少为12.5%、您的设计可能无法接受。

    FET 和 OPA333的用途是对要测量的 INA226的感测电流进行接地参考。 这样、在测量较高的感测电流时、您将受到 FET 漏极电流以及电阻器功率耗散的限制。

    我建议查找漏极电流较小的 FET、或者考虑使 INA226电源电压浮动、然后隔离数字输出。 您还可以使用 AMC1302等隔离式器件。 请参阅以下参考设计和/或隔离式放大器:

    http://www.ti.com/lit/an/sboa295/sboa295.pdf

    http://www.ti.com/lit/ug/tidu361a/tidu361a.pdf

    http://www.ti.com/isolation/isolated-amplifiers/products.html

    此致、

    Peter Iliya