This thread has been locked.

If you have a related question, please click the "Ask a related question" button in the top right corner. The newly created question will be automatically linked to this question.

[参考译文] Webench /TIDA-00756:气体传感器平台参考设计 TIDA-00056:传感器输出电压的波形是什么样的?

Guru**** 2546020 points
Other Parts Discussed in Thread: TIDA-00756

请注意,本文内容源自机器翻译,可能存在语法或其它翻译错误,仅供参考。如需获取准确内容,请参阅链接中的英语原文或自行翻译。

https://e2e.ti.com/support/tools/simulation-hardware-system-design-tools-group/sim-hw-system-design/f/simulation-hardware-system-design-tools-forum/566216/webench-tida-00756-gas-sensor-platform-reference-design-tida-00056-what-does-waveform-of-sensor-output-voltage-look-like

器件型号:TIDA-00756

工具/软件:Webench

您好!

很抱歉键入 PN:TIDA-00756。 因为 TIDA-00056 未进行重建。 我了解了气体传感器平台参考设计 TIDA-00056、并在脑海中产生了一些困惑。

请帮您回答。 谢谢你。

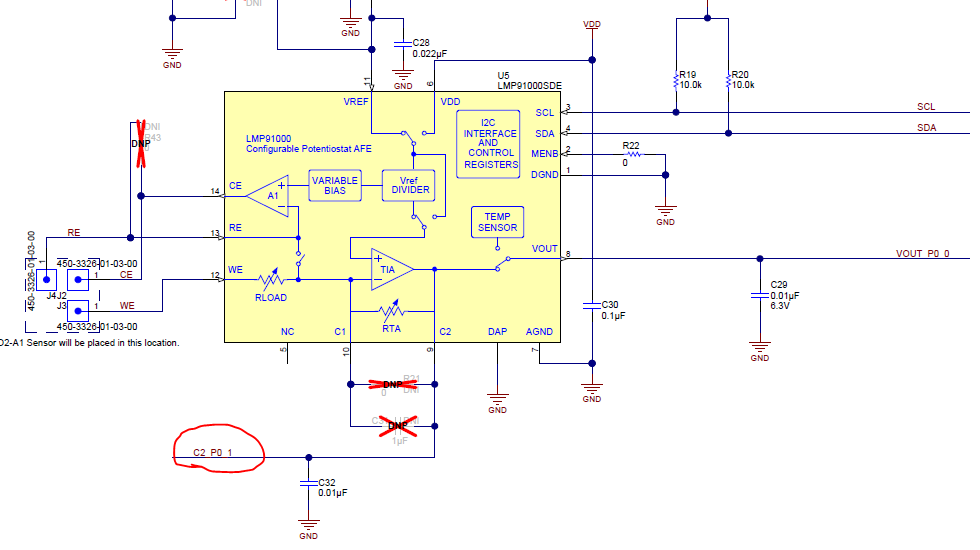
如果 TIDA-00056配备了 O2传感器、"C2 P0_1"的波形是什么样子? 脉冲波?  

2-如果 TIDA-00056配备了 CO 传感器,"C2 P0_1"的波形是什么样的?  

以下是网站(TIDA-00056)

www.ti.com/.../tida-00056

  • 请注意,本文内容源自机器翻译,可能存在语法或其它翻译错误,仅供参考。如需获取准确内容,请参阅链接中的英语原文或自行翻译。

    user4846657、

    我已将您的帖子移至 TI Designs 论坛。

  • 请注意,本文内容源自机器翻译,可能存在语法或其它翻译错误,仅供参考。如需获取准确内容,请参阅链接中的英语原文或自行翻译。
    谢谢、Britt。 如果您可以建议他人尽可能提供帮助、非常感谢。

    成龙
  • 请注意,本文内容源自机器翻译,可能存在语法或其它翻译错误,仅供参考。如需获取准确内容,请参阅链接中的英语原文或自行翻译。
    您好、Jackie、
    很抱歉、我们的回复太晚了。
    我一直在内部工作、让合适的人快速回答您的问题。

    感谢您的耐心等待。
    Yuki Yoshimura