This thread has been locked.

If you have a related question, please click the "Ask a related question" button in the top right corner. The newly created question will be automatically linked to this question.

[参考译文] TINA/Spice/TPS54560-Q1:TPS54560的频率补偿评估

Guru**** 2583225 points
Other Parts Discussed in Thread: TINA-TI, TPS54560

请注意,本文内容源自机器翻译,可能存在语法或其它翻译错误,仅供参考。如需获取准确内容,请参阅链接中的英语原文或自行翻译。

https://e2e.ti.com/support/tools/simulation-hardware-system-design-tools-group/sim-hw-system-design/f/simulation-hardware-system-design-tools-forum/568551/tina-spice-tps54560-q1-frequency-compensation-evaluation-on-tps54560

器件型号:TPS54560-Q1
主题中讨论的其他器件:TINA-TITPS54560

工具/软件:TINA-TI 或 Spice 模型

我正在尝试使用 PSpice 仿真工具评估 TPS54560的环路补偿网络。 首先、我尝试在输出环路中插入小幅交流信号电压、得到一些奇怪的响应、幅度图从负侧开始、接近零(意味 着 e2e.ti.com/.../e2e.docxno0dB 交叉、无相位裕度)。

然后、我尝试在反馈路径中插入小交流信号电压(如数据表中所建议)、幅度图从零开始、相位图从一些负值开始。

对此有任何帮助吗?

  • 请注意,本文内容源自机器翻译,可能存在语法或其它翻译错误,仅供参考。如需获取准确内容,请参阅链接中的英语原文或自行翻译。

    Harish、

    您将需要使用位于产品文件夹中"工具和软件"选项卡下的 PSpice 均值模型。 它可以下载并打开、它将向您展示如何使用平均模型来仿真波特图。 请勿尝试为此目的使用瞬态模型。

  • 请注意,本文内容源自机器翻译,可能存在语法或其它翻译错误,仅供参考。如需获取准确内容,请参阅链接中的英语原文或自行翻译。

    我仅使用 pspice 平均模型、但不知道如何添加该环路响应文件。

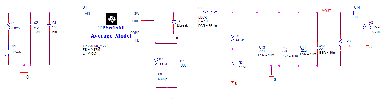
    看看电路、我是否做得正确?

    我将得到以下响应。

  • 请注意,本文内容源自机器翻译,可能存在语法或其它翻译错误,仅供参考。如需获取准确内容,请参阅链接中的英语原文或自行翻译。

    Harish、

    为什么要拆下注塑回路? 您需要将1E6电容器和1E6电感器放置到位。 您可以更改补偿、输出电容器结构、输入电容器和电感器、但不应移除注入电路。

    其中一些信息包含在原理图的应用手册部分中。

  • 请注意,本文内容源自机器翻译,可能存在语法或其它翻译错误,仅供参考。如需获取准确内容,请参阅链接中的英语原文或自行翻译。

    谢谢 Britt。

    它工作正常、获得了正确的结果。 我是否可以知道为什么在注入电路中添加高电感器和电容器、这些电感器和电容器是为了在输出环路和反馈环路之间创建高阻抗路径?

    我有另外一种评估补偿网络的方法(请参阅下面的电路和 pspice 波形)、TPS54560数据表中建议使用相同的方法。 两种方法之间有何区别?