工具/软件:WEBENCH设计工具
这是我的第二个设计 LM5141、40V-5.2V直流/直流
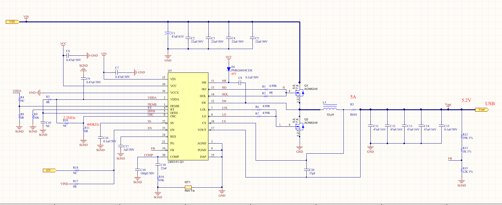
我设计 EVM 时参考 了 WEBENCH 工具原理图
当℃,为40V 时、,输出为5.V 3A,IC 和 MOS 非常热,大约100 μ F
下面是不同输出电流,。下的高和低 MOS 驱动器波形的图片
蓝色图是高 MOS 驱动器
黄色方框图是低 MOS 驱动器
输出 is1A
输出为2A
输出 IS3A
请参见上图,当运行不同的输出电流 时,高 MOSFET 驱动器的开路时间 几乎保持不变
让我们看看 不同输出电流中的低 MOS diver 波形变化
1A
2A
3A
我通常,问,当负载增加,高驱动器应在降压电路中获得占空比,否则 这种状态 不是我的希望、为什么 在输出电流 增加1A 至3A 时只增加低驱动器占空比?
我已经 测试 了高 MOS Vgs,波非常奇怪
如果 MOSFET 过热,即使输出仅为1A、则会被视为不是完整工作,I gusset
那么、我的主要问题是 IC 和 MOSFET 过热的情况、我希望有人能帮我解决这个问题?
我确信 IC GND 足够,、因为 IC 不是很容易发生器件
我发现主要原因是 、当输入 超过 20V 时、高 MOS 驱动器非常弱
如图所示:
输入为12V、Higt MOS Vgs 正常,IC、MOS 不能很热
输入为30V、Higt MOS Vgs 波有序,IC 和 MOS 很热
输入为40V、Higt MOS Vgs 波更有问题
驱动器非常弱,因此 MOS 在 负载。我 已经了解的这个状态时很热
但 当输入 为高电压,Ω 且 驱动器波无法 完全满足 MOS 开关,Ω 时、IC 会很热
那么、在什么情况下 IC 无法在高输入电压?下工作












