请注意,本文内容源自机器翻译,可能存在语法或其它翻译错误,仅供参考。如需获取准确内容,请参阅链接中的英语原文或自行翻译。
器件型号:TIDA-00961
最近阅读 TIDA-00961的设计文件时、SCH 文件中存在以下问题
Q1:这些信号(空白、ACTIVE_PWM1)的用途是什么?
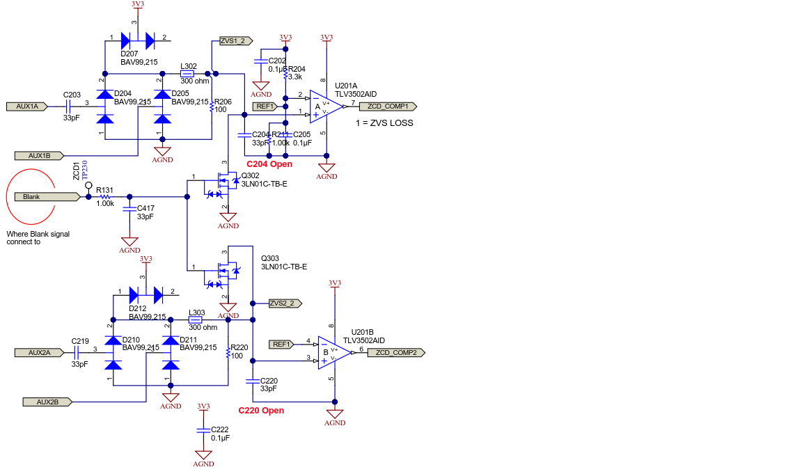
问题2:我对组件(R211、R204、C202、C205)感到困惑 ,因为我可以在对称电路(AUX2A、AUX2B)处对组件进行扫描
Q3:此电路用于使输入电流传感器将输出电压升高到适合 controlCARD 的电平,我想知道如何确定 G_AC_I 信号?
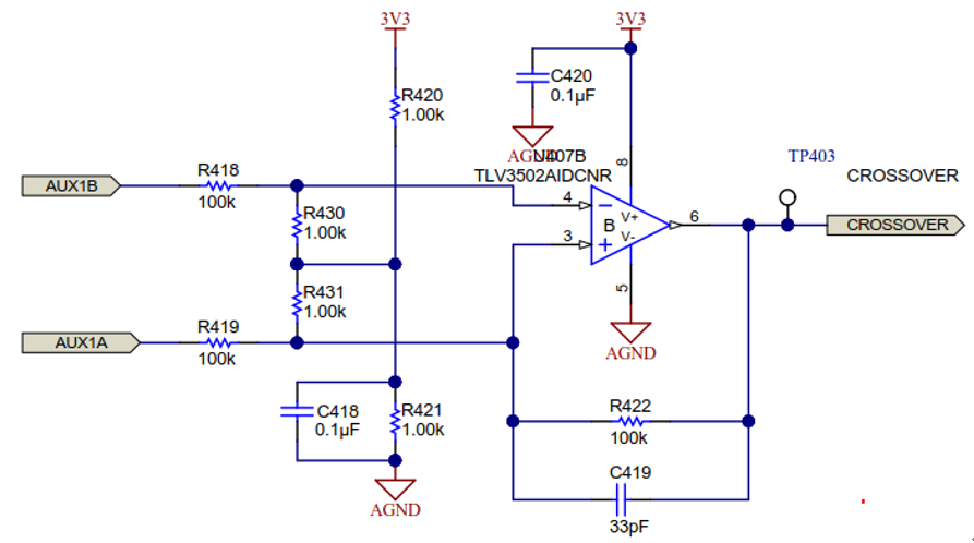
Q4:我知道 R419、R422用于外部迟滞、但为什么需要将 C419与 R422并联
Q5:交叉信号的作用是什么?
Q7:为什么需要将电容器 C406、C415与比较器并联?
谢谢!!
