请注意,本文内容源自机器翻译,可能存在语法或其它翻译错误,仅供参考。如需获取准确内容,请参阅链接中的英语原文或自行翻译。
器件型号:TPS61236P 工具/软件:WEBENCH设计工具
您好!
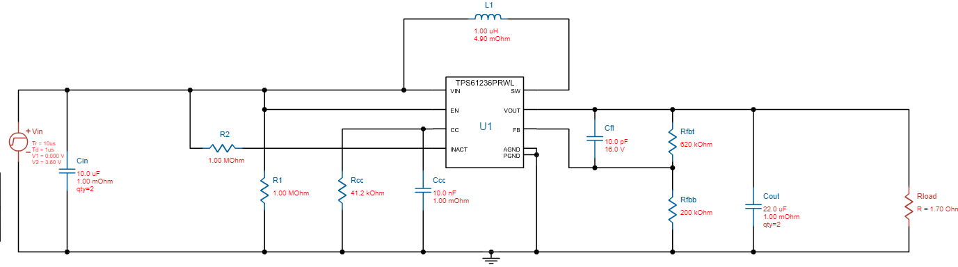
我想根据 我的项目要求测试 IC TPS61236P,而我对参考设计进行仿真时,它在仿真窗口中显示了原理图,其中没有负载连接,也有电流源连接到它。 而实际原理图具有负载、如附件图像1所示。
所以问题是在仿真过程中、我得到的 IRload 等于电流源值、但是如果我复制同一个设计并对其进行仿真、那么图形会显示负载上的电流为0.25A。

