This thread has been locked.

If you have a related question, please click the "Ask a related question" button in the top right corner. The newly created question will be automatically linked to this question.

[参考译文] UCC28019:示波器运行问题

Guru**** 2589280 points
Other Parts Discussed in Thread: UCC28019

请注意,本文内容源自机器翻译,可能存在语法或其它翻译错误,仅供参考。如需获取准确内容,请参阅链接中的英语原文或自行翻译。

https://e2e.ti.com/support/tools/simulation-hardware-system-design-tools-group/sim-hw-system-design/f/simulation-hardware-system-design-tools-forum/1404614/ucc28019-problems-faced-with-oscilloscope-operation

器件型号:UCC28019

工具与软件:

在 UCC28019平均模型中、为什么在占空比引脚上测得的波形类似于三角波而不是预期的方波? 我无法在线找到相关信息。 您能提出任何解决方案吗?

  • 请注意,本文内容源自机器翻译,可能存在语法或其它翻译错误,仅供参考。如需获取准确内容,请参阅链接中的英语原文或自行翻译。

    您好、Lin、  

    感谢您提出有关 UCC28109仿真建模的问题。  

    这一问题之前已经有人提出并得到了解答。   
    请参阅之前有关此主题的此 E2E 主题:  
    https://e2e.ti.com/support/tools/simulation-hardware-system-design-tools-group/sim-hw-system-design/f/simulation-hardware-system-design-tools-forum/189498/ucc28019-model-simulation

    占空比引脚波形不是三角波形、而是反相整流正弦波。  该电压表示输入正弦波特定点的栅极驱动占空比、对于调整输入电流以跟随输入电压波形而言是必要的。  

    此致、
    Ulrich

  • 请注意,本文内容源自机器翻译,可能存在语法或其它翻译错误,仅供参考。如需获取准确内容,请参阅链接中的英语原文或自行翻译。

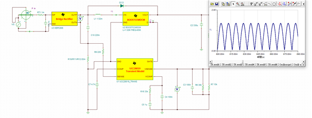
    我想知道如果内部没有 MOSFET 或其他元件、如何控制 boostCCMDCM 的 CCM 和 DCM 模式。 我想对输出和功率因数进行仿真、使其与我所需的结果相似。 不过、电感器电流波形(iL)在理想情况下是 CCM、但最终会以 DCM 模式出现。

  • 请注意,本文内容源自机器翻译,可能存在语法或其它翻译错误,仅供参考。如需获取准确内容,请参阅链接中的英语原文或自行翻译。

    您好、Lin、  

    抱歉、UCC28019控制器的开关模型不可用。  我们根本没有一个。  

    现有的平均值模型将生成对线路和负载瞬态的精确输出电压响应。   
    遗憾的是、它无法仿真占功率因数很大一部分的谐波失真。  

    此致、
    Ulrich  

  • 请注意,本文内容源自机器翻译,可能存在语法或其它翻译错误,仅供参考。如需获取准确内容,请参阅链接中的英语原文或自行翻译。

    在该模块上、我无法看到 iL 的连续电流波形、对吗?

  • 请注意,本文内容源自机器翻译,可能存在语法或其它翻译错误,仅供参考。如需获取准确内容,请参阅链接中的英语原文或自行翻译。

    我还能问一下 BOOSTCCMDCM 是否包含电感器吗? 如果是、外部组件是否可拆卸? 因为当我删除它时、输出不变。

  • 请注意,本文内容源自机器翻译,可能存在语法或其它翻译错误,仅供参考。如需获取准确内容,请参阅链接中的英语原文或自行翻译。

    您好、Lin、  

    BOOSTCCMDCM 块内没有电感。  只有几个公式可以对一些受控电压和电流源进行建模。

    此外、UCC28019块和整流器块内没有电感。  同样、只有用于对控制器内的电流环路和电压环路增益块进行建模的公式。  桥式整流器内有4个二极管。

    该模型中没有进行切换、因此电感器中无法观察到高频纹波电流。

    我不知道为什么在移除外部电感器时输出不变。  我不会期望整个模型继续运行,但显然模型做了它的工作,尽管我的期望。   也许电感器在稳态条件下并不重要、但电感可能会影响瞬态扰动(负载和输入阶跃)下的行为。  您可以尝试更改 L1值是否起作用。  

    此致、
    Ulrich