请注意,本文内容源自机器翻译,可能存在语法或其它翻译错误,仅供参考。如需获取准确内容,请参阅链接中的英语原文或自行翻译。
器件型号:PMP41006 工具与软件:
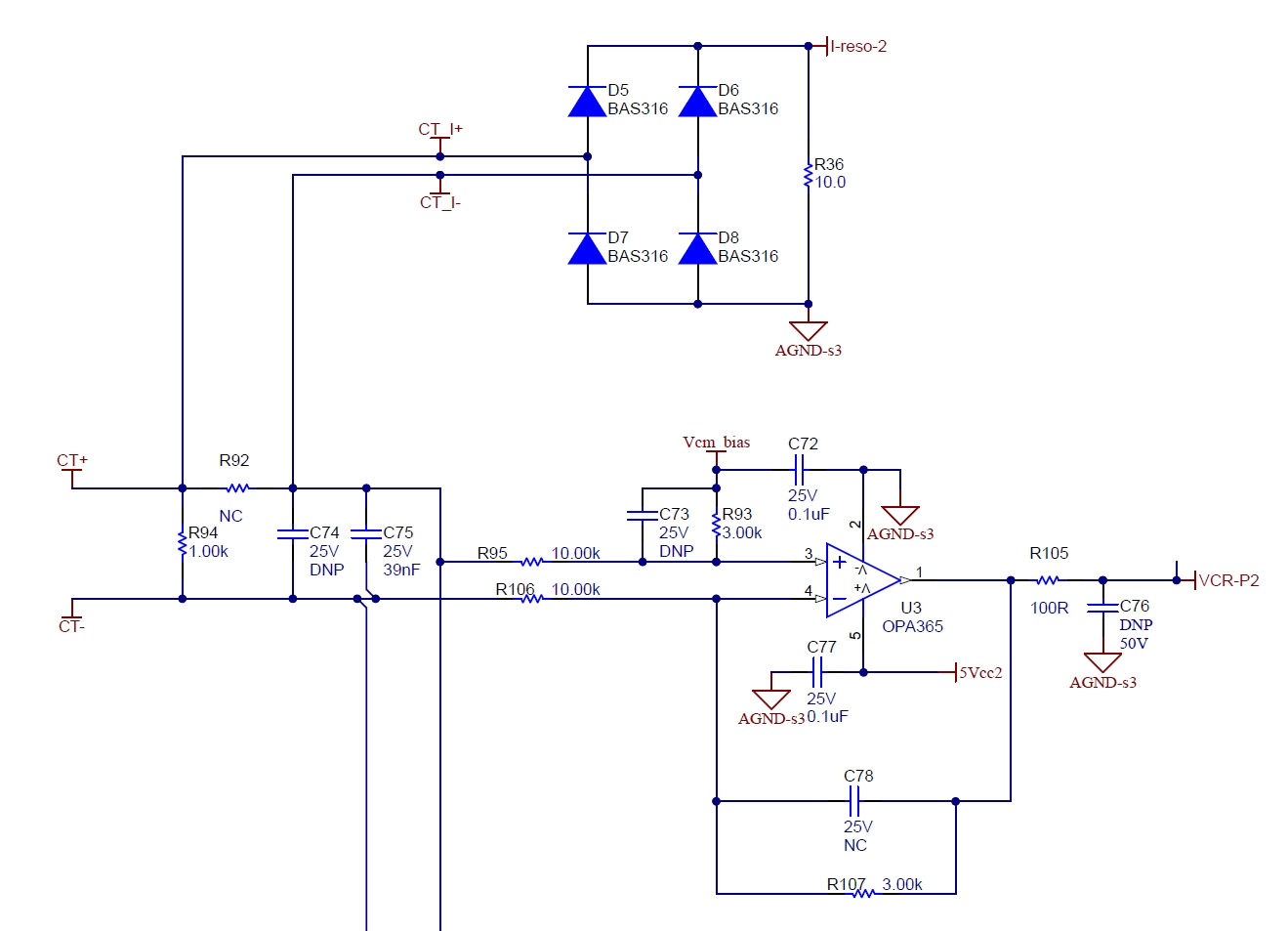
大家好、我正在学习 HHC 的数字实现、我看到了 PMP41006。 但是、我无法理解它是如何通过下面的原理图获得 VCR 电压的。 有人能向我解释一下吗?

谢谢!
This thread has been locked.
If you have a related question, please click the "Ask a related question" button in the top right corner. The newly created question will be automatically linked to this question.