大家好,
我目前正在使用CC1101收发器,因为我面临着2个器件之间的通信问题,即使我也参考了TI的硬件和寄存器设置设计。
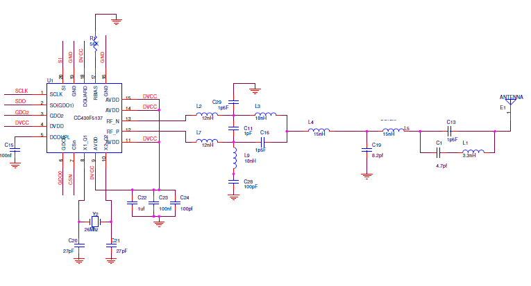
我附上了我的硬件示意图和寄存器设置,如果硬件 或软件出现任何问题,请告诉我。
请您帮助我解决这个问题。
提前感谢...
寄存器设置如下:
0x2E,// GDO2输出引脚配置。
0x2E,// GDO1输出引脚配置。
0x06,// GDO0输出引脚配置。
0x47,// FIFO RX FIFO和TX FIFO阈值
0x7A,// SYNC1同步字,高字节
0x0E,// SYNC0同步字,低字节
0x14,// PKTLEN数据包长度
0x04,// PKTCTRL1数据包自动化控制
0x04,// PKTCTRL0数据包自动化控制
0x00,// ADDR设备地址
0x00,// CHANNR信道编号
0x08,// FSCTRL1频率合成器控制
0x00,// FSCTRL0频率合成器控制
0x21,// FREQ2频率控制字,高字节
0x62,// FREQ1频率控制字,中间字节
0x76,// FREQ0频率控制字,低字节
0xCA,// MDMCFG4调制解调器配置
0x83,// MDMCFG3调制解调器配置
0x93,// MDMCFG2调制解调器配置
0x22,// MDMCFG1调制解调器配置
0xf8,// MDMCFG0调制解调器配置
0x34,// DEVIATN调制解调器偏差设置
0x07,// MCSM2主无线电控制状态机器配置
0x30,// MCSM1主无线电控制状态机器配置
0x18,// MCSM0主无线电控制状态机器配置
0x16,// FOCCFG频率偏移补偿配置
0x6C,// BSCFG位同步配置
0x43,// AGCCTRL2 AGC控制
0x40,// AGCCTRL1 AGC控制
0x91,// AGCCTRL0 AGC控制
0x87,// WOREVT1高字节事件0超时
0x6B,// WOREVT0低字节事件0超时
0xFB,//无线控制上的WORCTRL Wake
0x56,// FREND1前端RX配置
0x10,// FREND0前端TX配置
0xE9,// FSCAL3频率合成器校准
0x2A,// FSCAL2频率合成器校准
0x00,// FSCAL1频率合成器校准
0x1f,// FSCAL0频率合成器校准
0x41,// RCCTRL1 RC振荡器配置
0x00,// RCCTRL0 RC振荡器配置
0x59,// FSTEST频率合成器校准控制
0x7f,// ptest Production Test
0x3F,// AGCTEST AGC测试
0x81,// TEST2各种测试设置
0x35,// TEST1各种测试设置
0x09,// TEST0各种测试设置
硬件示意图:
此致,
Avinash T.
