This thread has been locked.

If you have a related question, please click the "Ask a related question" button in the top right corner. The newly created question will be automatically linked to this question.

[参考译文] CC1125:寄存器配置

Guru**** 2387060 points
Other Parts Discussed in Thread: CC1125, CC-DEBUGGER
请注意,本文内容源自机器翻译,可能存在语法或其它翻译错误,仅供参考。如需获取准确内容,请参阅链接中的英语原文或自行翻译。

https://e2e.ti.com/support/wireless-connectivity/sub-1-ghz-group/sub-1-ghz/f/sub-1-ghz-forum/1009291/cc1125-register-configuration

器件型号:CC1125
主题中讨论的其他器件: CC 调试器

我们对 CC1125进行射频测试,芯片输出的最大功率仅为大约7dBm (我们设置为15dBm),

现在、我们对寄存器配置问题有疑问、需要帮助进行分析

  • 请注意,本文内容源自机器翻译,可能存在语法或其它翻译错误,仅供参考。如需获取准确内容,请参阅链接中的英语原文或自行翻译。

    你好、Jimmy、

    好的。 当缺少大约8dB 时、这里会出现问题。

    您能否发送原理图?

    您是否已在 Smart RF Studio 中使用静态 TX 和您的硬件进行了测试?

  • 请注意,本文内容源自机器翻译,可能存在语法或其它翻译错误,仅供参考。如需获取准确内容,请参阅链接中的英语原文或自行翻译。

    在 本项目中、不支持对 Smart RF 进行测试。 它只能通过发送命令(CMD)进行设置。 发送的命令如下:

    insmod /lib/modules/3.18.48/extra/cc1125.ko

    CD /sys/bus/spi/devices/spi1.0

     

    echo "43">读取&& dmesg -c

     /*设置频率*/

    回显"12044 86">写入&& dmesg -c

    回显"12045 236">写入&& dmesg -c

    回显"12046 40">写入&& dmesg -c

    回显"12049 5">写入&& dmesg -c

     

    /*设置调制模式2-GFSK*/

    echo "11 10"> write && dmesg -c

     

    /*设置功率 15dBm*/

    回显"43 127">写入&& dmesg -c

     

    /*启用 TX*/

    echo "53"> cmd && dmesg -c

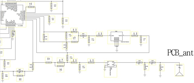
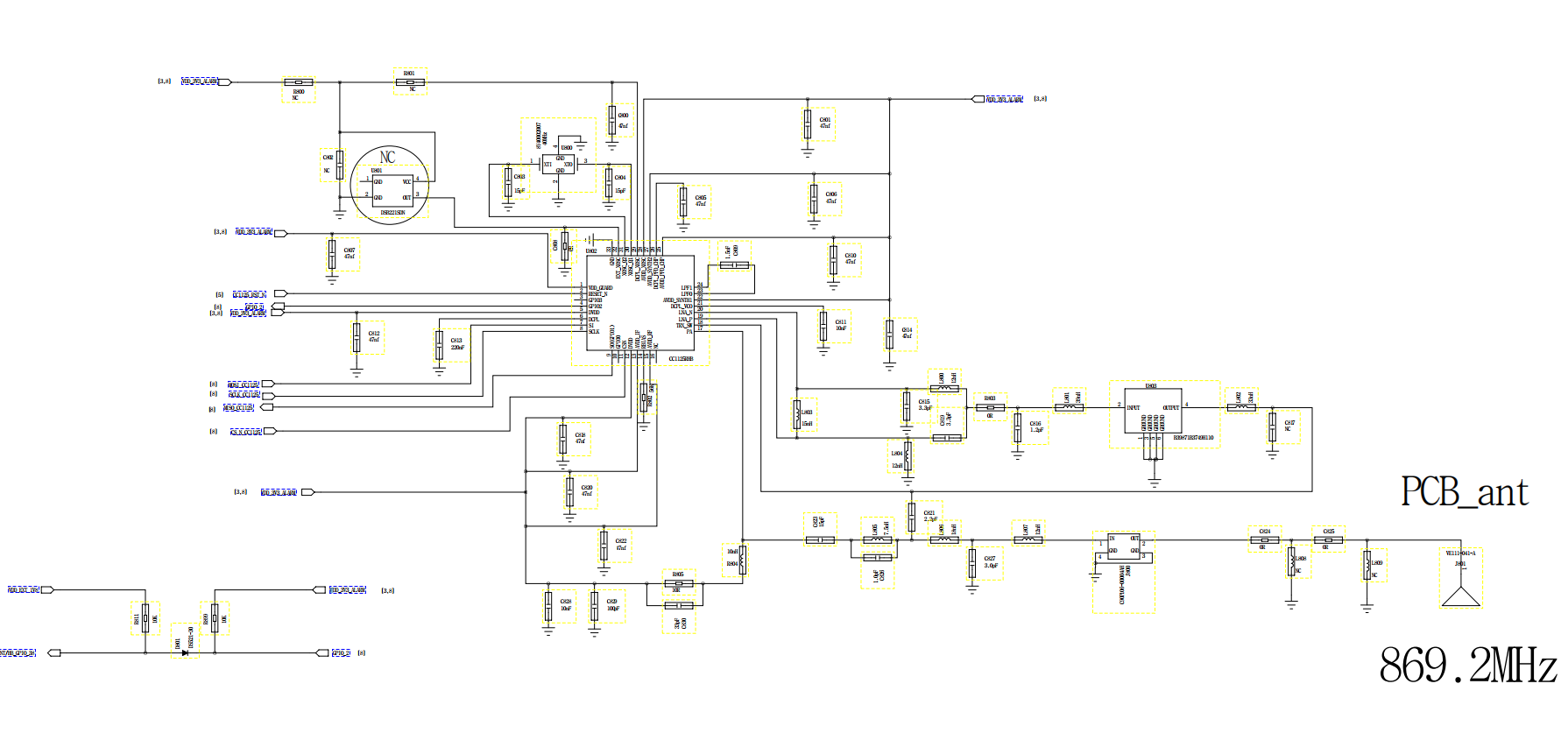
    原理图:

    原理图(部分)

    PCB:

    测试结果:

  • 请注意,本文内容源自机器翻译,可能存在语法或其它翻译错误,仅供参考。如需获取准确内容,请参阅链接中的英语原文或自行翻译。

    您好!

    我不熟悉您在电路板上使用的 uSMA。 测量传导输出功率时、天线部分是否断开?

    对于 CC1125、C809应为1.8nF

  • 请注意,本文内容源自机器翻译,可能存在语法或其它翻译错误,仅供参考。如需获取准确内容,请参阅链接中的英语原文或自行翻译。

    hello,测量传导输出功率时、天线断开并直接在芯片的输出端口处测量、结果仍然为8dbm。

  • 请注意,本文内容源自机器翻译,可能存在语法或其它翻译错误,仅供参考。如需获取准确内容,请参阅链接中的英语原文或自行翻译。

    你好、Jimmy、

    仍然建议将 CC1125连接到 CC 调试器、以便可以通过 SmartRF Studio 控制该单元。 以便使用已知的软件测试套件测试硬件。  

    原理图值看起来不错。

    您使用的是0201还是0402?

    您也有 PCB 层叠吗?

    此致、

      Richard

  • 请注意,本文内容源自机器翻译,可能存在语法或其它翻译错误,仅供参考。如需获取准确内容,请参阅链接中的英语原文或自行翻译。

    您好!

    您是否还可以从寄存器 PA_CFG2中读取以确认电源设置已正确设置?

  • 请注意,本文内容源自机器翻译,可能存在语法或其它翻译错误,仅供参考。如需获取准确内容,请参阅链接中的英语原文或自行翻译。

    您好!

    我们板上的 CC1125如何 连接到 SmartRF Studio? 目前、USB 无法识别连接;最后、我们 必须 使用自己的软件来控制 cc1125、因此需要明确特定的寄存器配置。

    我们使用 0201

    PCB 6层、射频位于 底层  

    PA_CFG2配置为0x7F、最大功率

  • 请注意,本文内容源自机器翻译,可能存在语法或其它翻译错误,仅供参考。如需获取准确内容,请参阅链接中的英语原文或自行翻译。

    如果 RF 在第6层上,第5层是否为 GND 层?

    第5层和第6层之间预浸料的厚度是多少?

  • 请注意,本文内容源自机器翻译,可能存在语法或其它翻译错误,仅供参考。如需获取准确内容,请参阅链接中的英语原文或自行翻译。

    您好、RGW

    我的客户 需要知道他的板如何 连接 SmartRF Studio、首先是正确的寄存器配置。 请您先回答此问题?谢谢。

    我的客户 现在怀疑寄存器配置问题可能是错误的、因为现在他测试了他的板、基波就像434.88mhz、如下图所示。

    在,TI 演示板时、这是正常的。

  • 请注意,本文内容源自机器翻译,可能存在语法或其它翻译错误,仅供参考。如需获取准确内容,请参阅链接中的英语原文或自行翻译。

    如果您可以将客户的硬件连接到 CC-Debugger、这是理想的选择。

    有关如何连接的更多信息: https://www.ti.com/lit/swru197