This thread has been locked.

If you have a related question, please click the "Ask a related question" button in the top right corner. The newly created question will be automatically linked to this question.

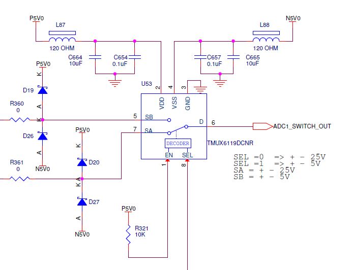
[参考译文] TMUX6119:IC 源极侧的电压电平下降

Guru**** 2482225 points


请注意,本文内容源自机器翻译,可能存在语法或其它翻译错误,仅供参考。如需获取准确内容,请参阅链接中的英语原文或自行翻译。

https://e2e.ti.com/support/switches-multiplexers-group/switches-multiplexers/f/switches-multiplexers-forum/962339/tmux6119-voltage-level-dropping-in-ic-source-side

器件型号:TMUX6119

您好的支持团队、

我们在开关器件下面选择了两个通道输入。 两个输入均为2Vpp。  

这里的问题是、我们隔离了 R360并测量了 R360输入侧的电压、它仅是适当的2Vpp。 但在安装 R360电阻器后、电压电平会自动降至1.6Vpp (在 U53.6引脚上测量)。

注意:设计中未安装 D19、D20、D26和 D27二极管。

因此、我们怀疑此 IC 会导致问题并降低电压电平。 请告诉我们电压是如何下降的?  问题到底是在哪里造成的? 在5V 电源下运行时、该 IC 中的源漏导通状态电阻是多少?

 

  • 请注意,本文内容源自机器翻译,可能存在语法或其它翻译错误,仅供参考。如需获取准确内容,请参阅链接中的英语原文或自行翻译。

    您好!

    感谢您深入了解并提供此原理图。 我有几个问题可以帮助我更好地了解您的系统和测试设置:

    • 在 R360 (SB)处驱动2Vpp 信号的是什么?
    • R360的电阻值是多少?
    • 安装电阻器后、您是否尝试测量 U53引脚5的信号? 如果不是、您能否测量该值并共享该值以比较开关的 SB 输入电压和 D 输出电压?

    此致、
    Kate