This thread has been locked.

If you have a related question, please click the "Ask a related question" button in the top right corner. The newly created question will be automatically linked to this question.

[参考译文] TS3A227E:原理图审阅

Guru**** 2383220 points
请注意,本文内容源自机器翻译,可能存在语法或其它翻译错误,仅供参考。如需获取准确内容,请参阅链接中的英语原文或自行翻译。

https://e2e.ti.com/support/switches-multiplexers-group/switches-multiplexers/f/switches-multiplexers-forum/709077/ts3a227e-schematic-review

器件型号:TS3A227E

大家好、

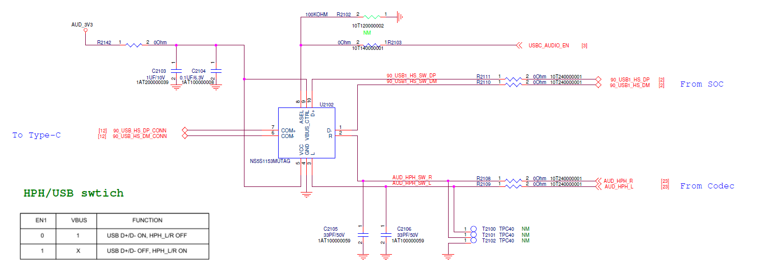
我是否可以帮助您查看以下原理图? 谢谢你。

  • 请注意,本文内容源自机器翻译,可能存在语法或其它翻译错误,仅供参考。如需获取准确内容,请参阅链接中的英语原文或自行翻译。

    Jim、

    其中一些项目可能位于原理图的其他页面上、但最大的问题是确保有上拉电阻器用于开漏输出通信。  

    1. VDD 正确地提供3.3V 电压、该电压处于建议的工作条件下、并包含旁路电容器。

    2、SCL 和 SDA 是开漏输出、需要上拉电阻器进行 I2C 通信

    MIC_Present 是开漏输出、也需要一个上拉电阻器

    4. MIC_P 已正确连接至编解码器

    5、INT#是一个开漏输出、也需要一个上拉电阻器

    6.未使用用于 FM 支持功能的 GNDA 并正确接地

    7。GND_SENSE 用于连接到编解码器的串扰衰减

    8. GND 正确接地

    9.套筒和 SLEEVE_SENSE 已正确连接到 C 型连接器边带 SBU  

    10. RING2和 RING2_SENSE 已正确连接至 Type C 连接器边带 SBU  

    11.尖头销已正确连接至耳机的尖头。  

    12。用于启动自动检测序列的 DET_TRIGGER 引脚 由 GPIO 控制。

    谢谢、

    Adam