主题中讨论的其他器件:LAUNCHCC3235MOD、 CC3235S、 SysConfig
Bonjour、
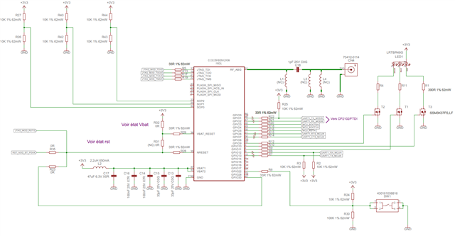
彻底测试 LaunchCC3235MOD 开发板后、我们制作了定制板。 我们当前正在尝试对模块进行编程,但没有成功,出现错误:
CS_DAP:连接到目标时出错:(错误-1170 @ 0x0)无法访问 DAP。 重置设备、然后重试此操作。 如果错误仍然存在、请确认配置、对电路板进行下电上电和/或尝试更可靠的 JTAG 设置(例如、较低的 TCLK)。 (仿真包9.4.0.00129)
请注意:
-我们尝试将 TCLK 的速度降低到最大值,但没有成功
-JTAG 通过测试已在 code composer studio 中成功完成
原理图:

其中:
R27/R40/R44/R26/R35/R23:未连接
R31 = 100K
调试探针:
我们使用"LAUCHCC3235MOD"开发板上的 JTAG 输出来对模块进行编程。
软:
在尝试我们的计划之前、我们尝试 在 Resource Explorer 中使用 CC3235S LauchPad"empty"项目
