主题中讨论的其他部件: UNIFLASH、 CC3120
各位专家、您好。
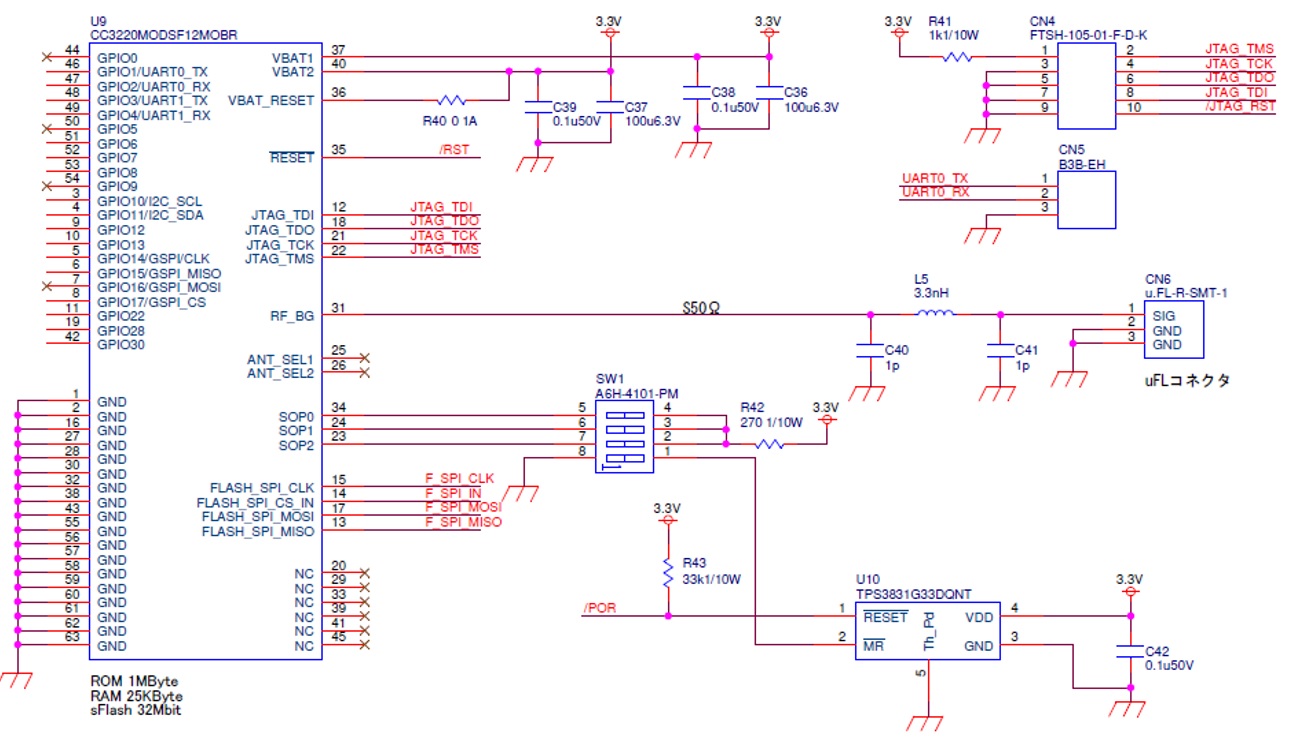
我们设计了一个具有 CC3220MOD 模块的电路板。
我们必须将 XDS110连接到 CC3220MOD、但 UniFlash 无法识别我们的电路板。
原因、XDS 可以使用 CC3220MODA Launch Pad 进行读写。
我们认为 我们在 Launch Pad 上采用了相同的电路。
这是我们的电路。
/RST 被连接至/JTAG_RST。
XDS 无法连接到此 CC3220的原因。
告诉我们在何处以及如何检查将 XDS 连接到此电路。
此致、
马萨。
