This thread has been locked.

If you have a related question, please click the "Ask a related question" button in the top right corner. The newly created question will be automatically linked to this question.

[参考译文] RTOS/CC3220SF-LAUNCHXL:400786

Guru**** 2562120 points
Other Parts Discussed in Thread: CC3220MOD

请注意,本文内容源自机器翻译,可能存在语法或其它翻译错误,仅供参考。如需获取准确内容,请参阅链接中的英语原文或自行翻译。

https://e2e.ti.com/support/wireless-connectivity/wi-fi-group/wifi/f/wi-fi-forum/587493/rtos-cc3220sf-launchxl-400786

器件型号:CC3220SF-LAUNCHXL
主题中讨论的其他器件:CC3220MOD

工具/软件:TI-RTOS

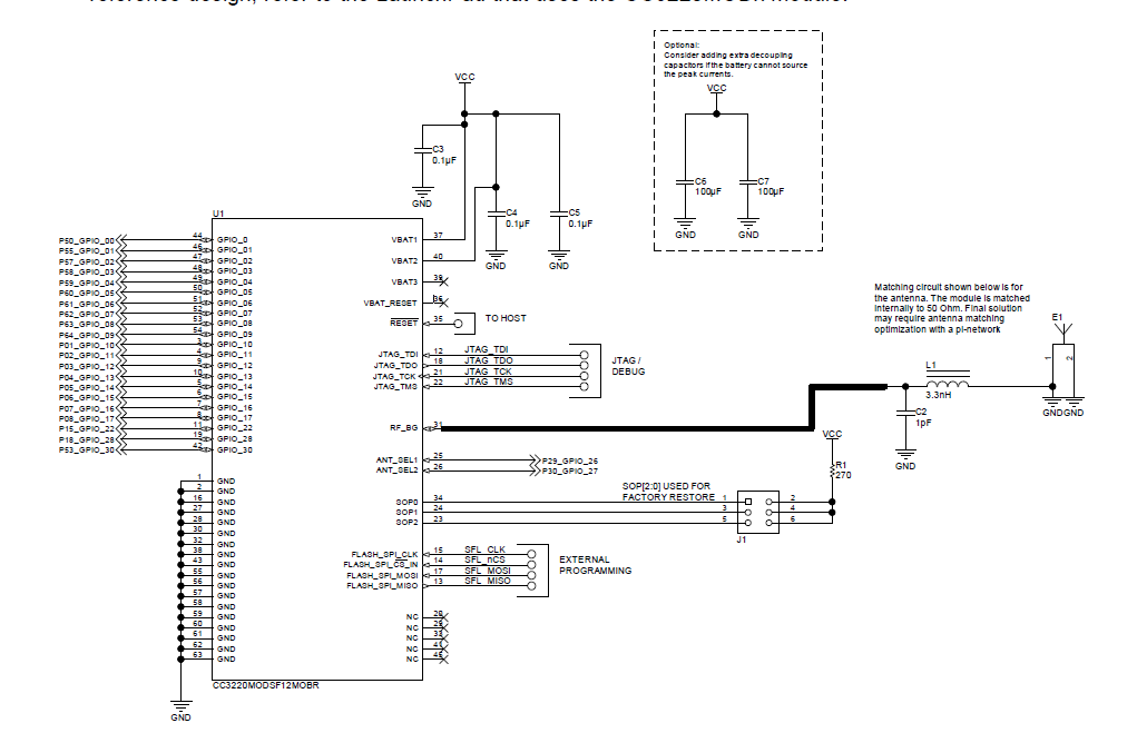
我参考 ti cc3220mod 设计并  尝试设计 cc3220mod 演示。完成后、我对 TI 的开箱即用编程、我的手机无法接收到它的 wifi。我尝试过 天线、但 它不是 wifi。最后、我 在  RF_BG 连接了50欧姆天线。它仍然不是 wifi。您能告诉我原因吗?谢谢。

。  

  • 请注意,本文内容源自机器翻译,可能存在语法或其它翻译错误,仅供参考。如需获取准确内容,请参阅链接中的英语原文或自行翻译。
    你(们)好。

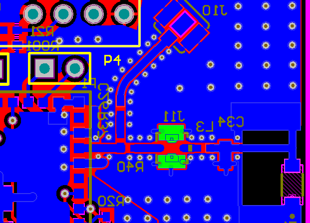
    从您的布局来看、天线路径在 C34处对地短路...?

    亚伦