This thread has been locked.

If you have a related question, please click the "Ask a related question" button in the top right corner. The newly created question will be automatically linked to this question.

[参考译文] CC3220:VDD-ANA2引脚使用

Guru**** 2524460 points
Other Parts Discussed in Thread: CC3220S, CC3220SF, CC3220R

请注意,本文内容源自机器翻译,可能存在语法或其它翻译错误,仅供参考。如需获取准确内容,请参阅链接中的英语原文或自行翻译。

https://e2e.ti.com/support/wireless-connectivity/wi-fi-group/wifi/f/wi-fi-forum/714737/cc3220-vdd-ana2-pin-use

器件型号:CC3220

您好!

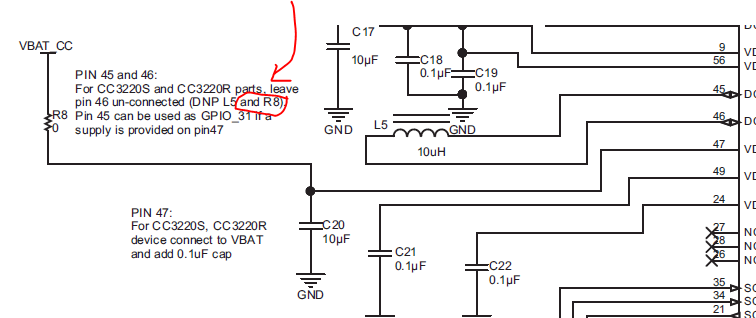
如果我们使用引脚45作为 GPIO、我们必须将引脚47连接到电源。引脚45通过安装 R8连接到电源。

那么、为什么 R8是 DNP。

  • 请注意,本文内容源自机器翻译,可能存在语法或其它翻译错误,仅供参考。如需获取准确内容,请参阅链接中的英语原文或自行翻译。
    Monisha、

    请告知您正在查看的参考资料吗? 您使用的是 CC3220S 还是 CC3220SF?

    此致、

    VR
  • 请注意,本文内容源自机器翻译,可能存在语法或其它翻译错误,仅供参考。如需获取准确内容,请参阅链接中的英语原文或自行翻译。
    CC3220S
  • 请注意,本文内容源自机器翻译,可能存在语法或其它翻译错误,仅供参考。如需获取准确内容,请参阅链接中的英语原文或自行翻译。

    您好,

    使用 CC3220S 和 R 时,为什么在未连接的引脚46中 R8显示为 DNP。

    要将引脚45用作 GPIO31,必须在电路板上安装 R8。此时引脚46将发生什么情况。

  • 请注意,本文内容源自机器翻译,可能存在语法或其它翻译错误,仅供参考。如需获取准确内容,请参阅链接中的英语原文或自行翻译。

    Monu、

    很抱歉、这是数据表中的错误。 正确、对于 CC3220R/S 器件、必须将引脚47连接到 VBAT_CC 才能将引脚45用作 GPIO_31。 R8不得为 DNP'ed 另一方面、L5为 DNP、使引脚46未连接。

    数据表中的这些指令是意外从预调节模式原理图图图中复制的、图6-2将会修复。 目前、请使用 CC3220 LP 设计文件中包含的原理图 PDF 作为参考。

    BR、

  • 请注意,本文内容源自机器翻译,可能存在语法或其它翻译错误,仅供参考。如需获取准确内容,请参阅链接中的英语原文或自行翻译。
    你好、SEong、

    感谢您的快速响应。
    在 cc3220s 和 cc3220sf 的应用图中、当 VBAT 应用于引脚47时、应添加0.1uf 电容、但参考文件中未显示。是否需要0.1uf 电容。
  • 请注意,本文内容源自机器翻译,可能存在语法或其它翻译错误,仅供参考。如需获取准确内容,请参阅链接中的英语原文或自行翻译。
    您好、Monu、

    很抱歉耽误你的回答。 这是必须在数据表(和我们的硬件设计检查清单)中进行的另一项修复。 如我们的 LaunchPad 参考设计所示、在连接到 S 和 SF 器件 GND 的引脚47上应有一个10uF 的电容。

    BR、