Thread 中讨论的其他器件: TPS61322、 CC3235SF、 鳄鱼夹
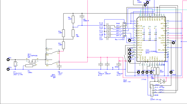
我用电池供电的定制电路板的电源布置非常简单、但 SoM 非常频繁地无法启动。
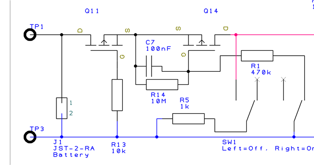
电池之间有一个正常的滑动开关(3 V 锂原电池、类型为 CR2)。 此 SoM 通过并联的2个100uF 陶瓷去耦。
滑动开关的关闭位置在3V3线两端连接一个1k 电阻、用于使电容器放电
我已将 Vbat 连接到 VBRst
nRST 不与任何对象连接(除了我的 UART 编程插座)-根据数据表、SoM 中的这个引脚上有一个内部 R-C 网络
几乎每次我将开关滑动到"打开"位置时、SoM 都无法正常启动-它消耗的电流大约为20mA、但软件似乎无法启动。
如果我打开和关闭开关几次、它偶尔会启动- SoM 最初消耗30mA 的电流、然后上升到大约50-70mA、因为我的程序打开一些 LED 和 WiFi。
我使用相同 SoM 的另一个设计表现得更好。 该解决方案使用具有慢启动特性的小型 SMPS。 偶尔会导致无法启动、但这通常是因为系统关断的时间不够长、电容器无法放电。 在该设计中、VBAT 的斜升速度要慢得多。
我在文档中找不到指定 Vbat 建议斜升率的任何内容。
我在绕过 Q11的情况下测试了电路-结果相同
如果我手动将 nRST 短接至地并松开(使用镊子!)、则模块每次都会启动。
您能否向我提供有关可靠上电复位操作所需的建议功率上升的信息?
部分原理图如下所示















