This thread has been locked.

If you have a related question, please click the "Ask a related question" button in the top right corner. The newly created question will be automatically linked to this question.

[参考译文] CC2590:MSP430F2618、CC2520、CC2590、CC2591

Guru**** 2555630 points
Other Parts Discussed in Thread: CC2590, CC2520, MSP430F2618, CC2591

请注意,本文内容源自机器翻译,可能存在语法或其它翻译错误,仅供参考。如需获取准确内容,请参阅链接中的英语原文或自行翻译。

https://e2e.ti.com/support/wireless-connectivity/zigbee-thread-group/zigbee-and-thread/f/zigbee-thread-forum/613842/cc2590-msp430f2618-cc2520-cc2590-cc2591

器件型号:CC2590
主题中讨论的其他器件: CC2520MSP430F2618CC2591

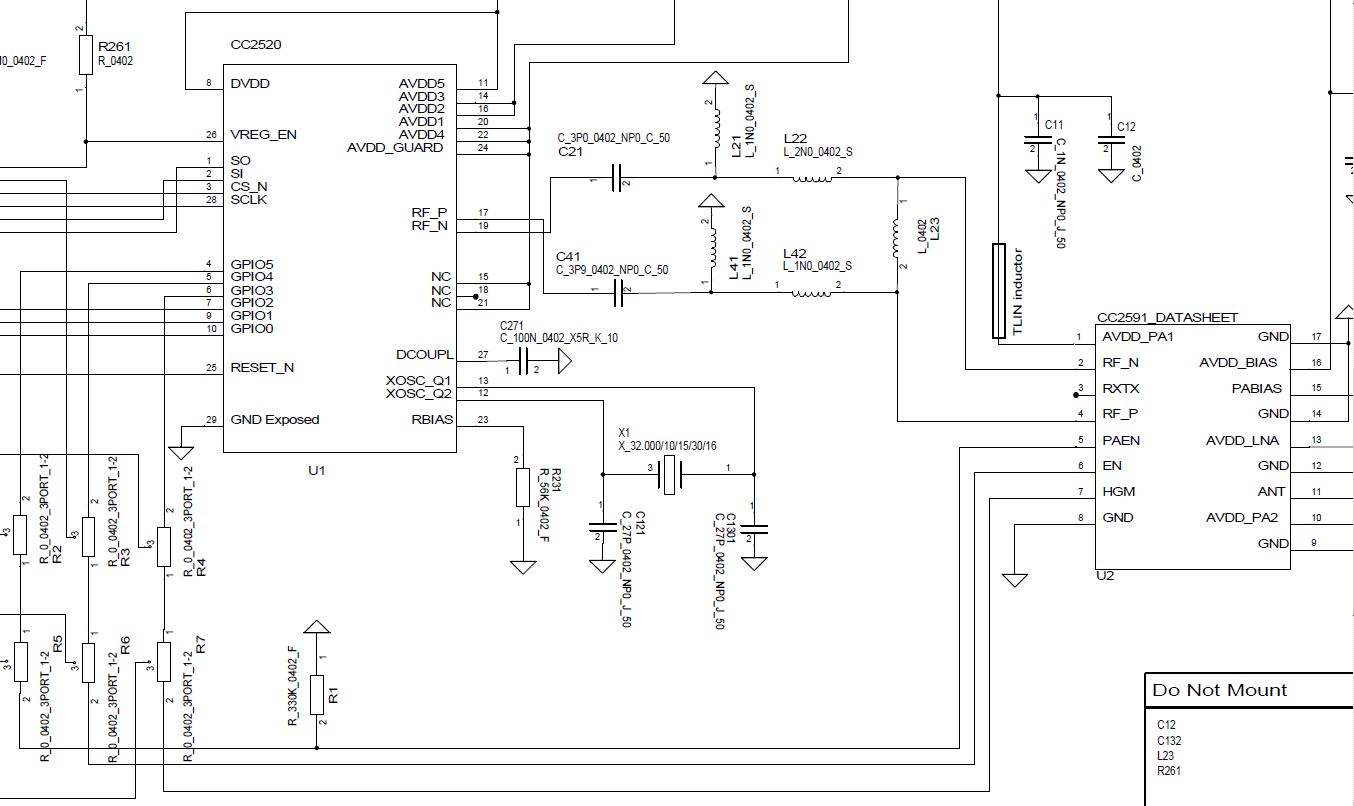
我的 PCB 是 MSP430F2618、 CC2520 和 CC2590。

AN065显示了 CC2520-CC2591参考设计。

 swru190b 是 CC2520–CC2591EM 参考设计。

我是否在 CC2590中为 Paen、EN、HGM 连接 MSP430F2618和 CC2520?

目前、我的 PCB 已连接 MSP430F2618。 我为 swra229a 编写固件(AN065-使用 CC2591射频前端和 CC2520)。

但我认为、由于距离很小、运行异常。 距离为25米。

  • 请注意,本文内容源自机器翻译,可能存在语法或其它翻译错误,仅供参考。如需获取准确内容,请参阅链接中的英语原文或自行翻译。
    您好!

    您只能根据 SWRU190b 将 CC2590控件(Paen、EN 和 HGM)连接到 CC2520。 无需连接到 MSP430。
    如果要从 MSP430驱动 CC2590、则需要断开与 CC2520 GPIO 的连接。
    有关 TI-MAC 软件修改、请参阅 SWRA230、另请参阅 SWRS080 (CC2590数据表)。

    谢谢、
    PM