This thread has been locked.

If you have a related question, please click the "Ask a related question" button in the top right corner. The newly created question will be automatically linked to this question.

关于PCB



制作了一块DSP28335的板子,电源芯片用的是TPS767D301,问题来了:

按照参考,EMU0,EMU1需要上拉10K的电阻,我接了之后,到达JTAG接口13和14的只有2.8V左右,XDS100始终连接不上,试了4.7K的上拉电阻也不行,最后用的33欧,电压才达到3.2V左右,但还是时而连接的上,时而不行!

  • 请楼主确认一下JTAG,JTAG布线不能过长,比如超过15CM,JTAG布线如果超过15CM应该加buffer作为中继,建议JTAG的PCB引线越短越好。

  • 我的JTAG 绝对没有超过15CM

  • 电源3.3V是稳定的么? 芯片上所有的3.3V和1.8V引脚都接到相应的电源上了么?

    接4.7K应该可以。

  • 楼上说的电源很重要,楼主要仔细检查,一般就是这个问题。

    首先我认为楼主问题的本质是XDS100连接不上,或者说不稳定,之所以连接不上有一种可能是JATG偏长,所谓的15CM指的是从仿真器内部出来的线一直到芯片引脚的PCB布线的总长度,不仅仅是PCB布线。

    一般还有下面这些可能,会导致连接不稳定:

    1、C2000芯片本身,C2000芯片没有正确的提供电源和时钟,导致C2000芯片不工作,所以连接不上仿真器

    2、仿真器本身,几率比较低,一些垃圾的仿真器本身有BUG

    3、仿真器驱动,由于部分仿真器驱动不支持64位的电脑所以出问题,另外CCSV3不支持WIN7和64位机。

    4、JTAG,JATG有短路,JTAG过长,比如超过15CM,JTAG布线如果超过15CM应该加buffer作为中继,建议JTAG的PCB引线越短越好。

    5、电脑,碰到过有人用番茄花园版的XP连接不上开发板,经常死机的案例

    6、USB线,USB线不能超过2M,否则USB仿真器会不正常

    7、TRST引脚,该引脚要连接

    8、配置出错,比如TDS510的仿真器选择XDS510,28335的芯片选择28346

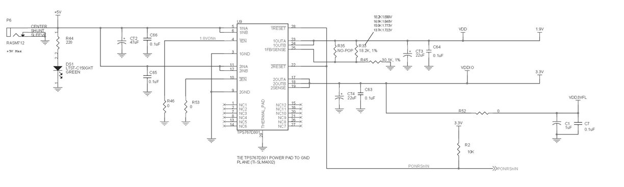
  • 用那个TPS的电源芯片出来的3.3V和1.8V出来的电压,最好全部用于DSP的数字模拟端口供电需要,以及ADC的基准,DSP的有源晶振以及JTAG口的电源。最好不要给DSP板上其他的电路部分供电,会导致电流驱动能力降低。

    还有一点就是,TPS电源芯片输出的3.3V,1.8V的端口要接个几UF的ceram电容,0.1uF的电容就不够作为“源”的功能了。在你程序中如果,所有模块的时钟均使能的话,DSP会需要很大的电流。TPS的驱动能力明显不足。

    同样,TPS的输入端5V部分,也很重要,也需要并个大的电容。同时你这个5V是怎么来的,是通过能提供几个A的开关电源来的,还是仅仅从只能提供0.5A的LDO电源芯片来的。

    电源的影响,干扰的影响,在你的设计中可能占比较大的问题。

  • 首先,感谢各位工程师的认真解答,受益匪浅!

              电源是TPS是通过AM1117-5供电的,而TSP主要供电的外设也只有TB0106,CAN模块,晶振,还有两个放大器,这样TPS的输出功率不够?关于3.3V  1.8V输出都接了电容,根据参考电路接了个有极性的22uf,无极性的0.1uf。                              

  • 我问了一下负责电源的同事,继续到电源论坛询问吧。

    说明一下“JTAG供电以及TB1060等其他外设芯片电压就更低了。”是怎么回事,最好附上电路图。

    www.deyisupport.com/.../10572.aspx

    TPS这块可以参考EZDSP的参考设计(注意一下参考设计的时序)。

  • 完全是按参考电路设计的,现在问题是CCS5一到Debug界面就死机!

  • C28xx: Error connecting to the target: (Error -1155 @ 0x0) Device may be operating in low-power mode. Reset the device, and retry the operation. If error persists, confirm configuration, power-cycle the board, and/or try more reliable JTAG settings (e.g. lower TCLK). (Emulation package 5.0.681.0)

  • 这个报错一般是时钟信号不稳定才会产生。

    请检查时钟供给。

  • 还会出现:

    C28xx: Error connecting to the target: (Error -1041 @ 0x0) The emulator reported an error. Confirm emulator configuration and connections, reset the emulator, and retry the operation. (Emulation package 5.0.681.0)

  • 请问哪里可以查到这些错误信息?

  • 我的晶振确实存在问题,解决之后,出现:

    C28xx: GEL Output:

    ADC Calibration not complete, check if device is unlocked and recalibrate.C28xx: GEL Output:

    ADC Calibration not complete, check if device is unlocked and recalibrate.C28xx: GEL Output:

    ADC Calibration not complete, check if device is unlocked and recalibrate.C28xx: Breakpoint Manager: Retrying with a AET breakpoint

    C28xx: Trouble Setting Breakpoint with the Action "Finish Auto Run" at 0x9408: (Error -1066 @ 0x9408) Unable to set requested breakpoint in memory. Verify that the breakpoint address is in writable memory. (Emulation package 5.0.681.0)

    C28xx: GEL Output:

    ADC Calibration not complete, check if device is unlocked and recalibrate.

    在哪里可以查到这些错误信息?
  • 在.gel文件里面,但这些信息通常对你帮助不大,建议还是参考楼上的一些意见对硬件特别是电源进行一些改进。

  • 换XDS510仿真器试试,我这里XDS100V1仿真器用2812和28335就没有成功过。