This thread has been locked.

If you have a related question, please click the "Ask a related question" button in the top right corner. The newly created question will be automatically linked to this question.

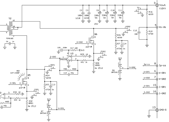
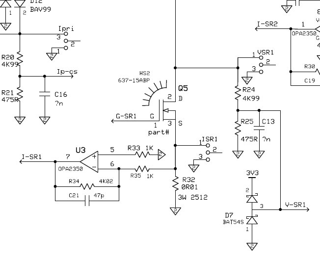
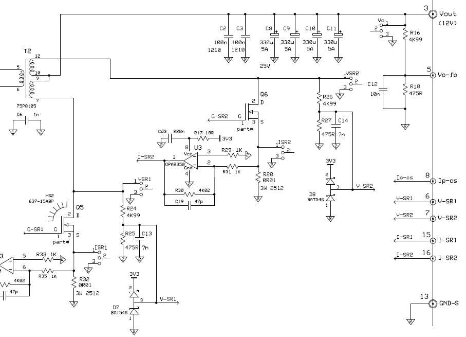
我发现TI官方的LLC数字电源DEMO板的一个问题



电流从R32下面流到上面,U3运放的6脚是负的,运放是单电源供电的,我觉得这个电路有问题?如果大家也觉得有问题,请问如何修改?