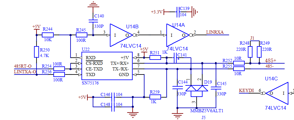
烧写过程中,总是会提示Bootloading... failed (invalid echo)! GPIO34已拉高。TRST脚跟TDO脚已拉低。附图如下:



This thread has been locked.
If you have a related question, please click the "Ask a related question" button in the top right corner. The newly created question will be automatically linked to this question.