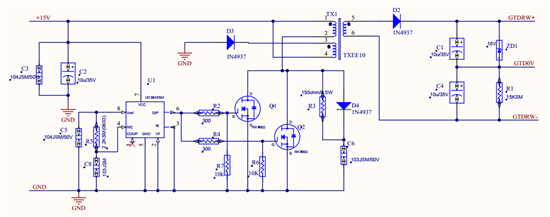
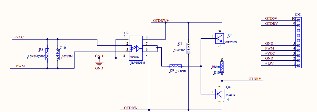
之前实验时,开关管烧过一次,查出有一路驱动出现问题,这是驱动部分原理图,我查了相关说明,驱动关闭时正常应为-12V左右,四个驱动中,三个为-12V,另一个我测量是-20V左右,驱动部分供电均正常,请问应从哪些角度排查,驱动问题出在哪里呢?
This thread has been locked.
If you have a related question, please click the "Ask a related question" button in the top right corner. The newly created question will be automatically linked to this question.
之前实验时,开关管烧过一次,查出有一路驱动出现问题,这是驱动部分原理图,我查了相关说明,驱动关闭时正常应为-12V左右,四个驱动中,三个为-12V,另一个我测量是-20V左右,驱动部分供电均正常,请问应从哪些角度排查,驱动问题出在哪里呢?