This thread has been locked.

If you have a related question, please click the "Ask a related question" button in the top right corner. The newly created question will be automatically linked to this question.

dsp最小系统上电后电压上升怎么回事?

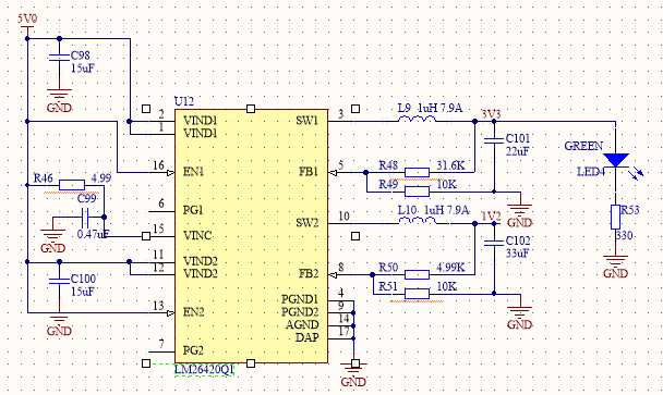
之前用的挺好,突然发现5V转3.3V和1.2V的输出变成3.5V和1.4V,立即断开磁珠给电源3.3V和1.2V输出各加50欧的负载测试发现电源芯片没有问题,然后直接给最小系统通3.3V 1.2V可以正常烧录例程blinky和pwm,也可以运行到最后,但是我自己的程序运行到InitPieCtrl();就过不去,也是奇了怪了;再然后将磁珠接上,5V转3.3V和1.2V的输出又慢慢变成变成3.5V和1.4V,我的天,这是什么鬼?目前电压没有超出芯片的承载电压所以dsp暂时没坏,可是找不到问题

我是发现连jtag后报1135错误,才测了下电压发现电压不对。