This thread has been locked.

If you have a related question, please click the "Ask a related question" button in the top right corner. The newly created question will be automatically linked to this question.

开发板solar inverter HV DC-AC board V2.2驱动问题



我在测试驱动时发现我的四个驱动在没有PWM信号时,都能保持关断电压-12V左右,如图所示

而在PWM开通时,其他三个管子能正常达到开通电压为+15V关断电压为-12V,但是Q4管子的驱动,在PWM上电时,虽然能发出脉冲波形,但开通电压和关断电压的值却不对。如图所示,绿色部分是正常的驱动波形,蓝色波形明显电压有问题。

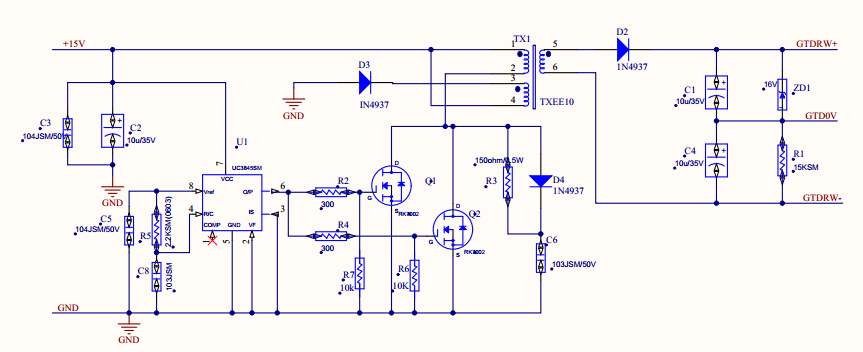
驱动部分原理图如下图所示

我检测的图中PWM的发出四个驱动均是一样的,尝试换过光耦芯片,但是没有改变,请问是哪里出了问题呢?

  • 另外,虽然开通关断电压值不正确,但是差值是不变的,开通电压与关断电压之间差值大概为27V左右,是否可以断定,变压器是没有问题的,那么哪里会导致出现这种问题呢

  • 这里能够出现驱动波形说明光耦部分工作正常,但是电压值不对,应该测一下GTDRW+和GTDRW-两点分别的对地电压,与正常驱动波形的电压做对比,才能锁定是不是变压器端出现问题。另外,您使用的mosfet的型号是什么?这样的驱动是否能够正常驱动开通和关断呢?