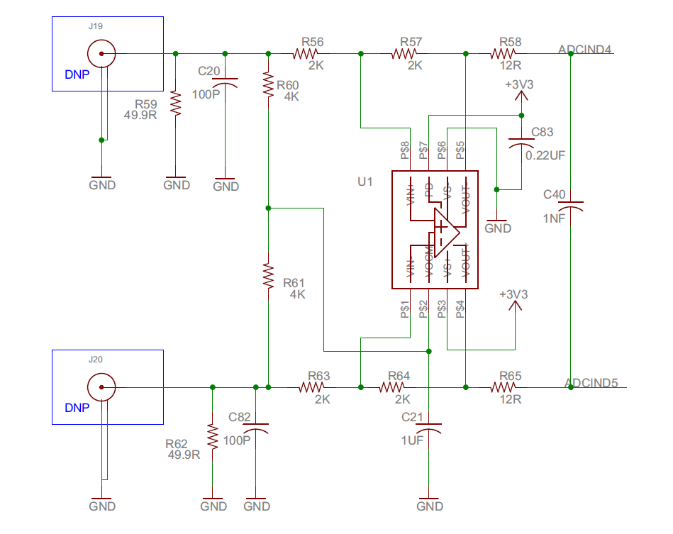
C2000 LaunchPad TMS320F28379D 板子上 的差分ADC接口 原理图如图所示是50欧阻抗输入的,差分信号限制在1V。
现在我需要放大一个(mv级,小于1kHZ)单端交流信号后输入这个接口,该如何选择运放和放大电路输出阻抗怎么匹配。是否可以推荐一下设计。
This thread has been locked.
If you have a related question, please click the "Ask a related question" button in the top right corner. The newly created question will be automatically linked to this question.
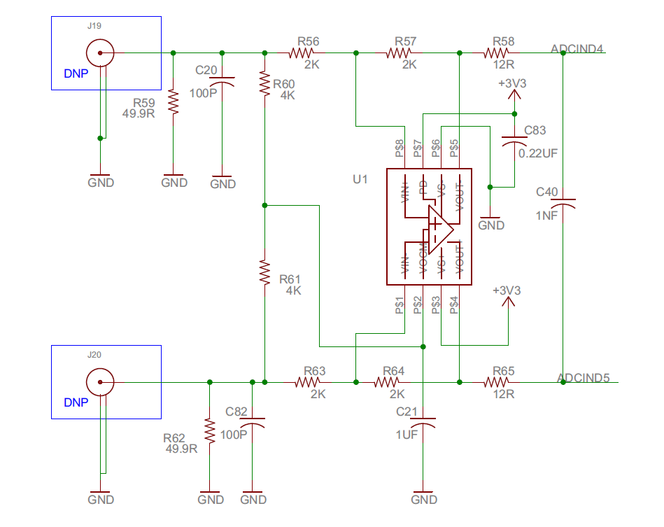
C2000 LaunchPad TMS320F28379D 板子上 的差分ADC接口 原理图如图所示是50欧阻抗输入的,差分信号限制在1V。
现在我需要放大一个(mv级,小于1kHZ)单端交流信号后输入这个接口,该如何选择运放和放大电路输出阻抗怎么匹配。是否可以推荐一下设计。