This thread has been locked.

If you have a related question, please click the "Ask a related question" button in the top right corner. The newly created question will be automatically linked to this question.

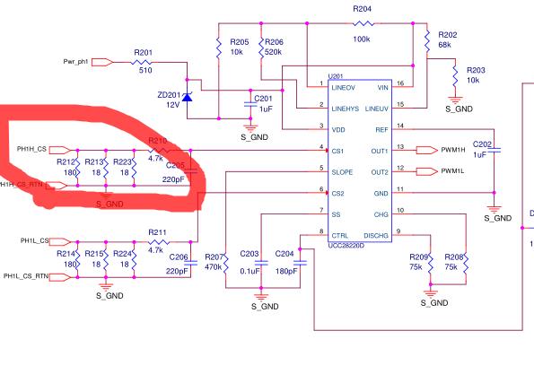
UCC28220的CTR引脚用TL431加二型反馈网络,该引脚电压电流是怎么变化的,数据手册并没有详细说明。以及CS1 CS2的限流功能,电压应该怎么设置?采样电阻应该取多大比较好。

Other Parts Discussed in Thread: UCC28220