This thread has been locked.

If you have a related question, please click the "Ask a related question" button in the top right corner. The newly created question will be automatically linked to this question.

【求助】DSP28335 CAN通讯

Other Parts Discussed in Thread: SN65HVD232, SN65HVD235

使用28335的实现点到点CAN通讯,用了2种3.3V CAN收发器,SN65HVD232和235,收发器5和8引脚接地,为什么使用232的电路板正常,而235的电路板无法通讯?

波特率从1M改到100k,都是这样的现象。

  • 这个可能需要检查一下收发器两端的信号是否有问题,HVD232和235应该也是同一个系列的,理论上应该没有差别,建议可以到信号链版块问问看。

  • 你好,

             请问你搞清楚了为什么用232可以而用235不行吗?

              我这个星期在调试28335的eCAN与是用235的,设置了发送和接收邮箱,发现发送邮箱的TA一直无法置位,一直在发送。

              用示波器测量235的TX是有波形的,而测量CANH和CANL却没有波形。

             您看到了邮件麻烦您回复一下,非常感谢。

  • 简单说几点,不一定能回答你的问题,目前只关心实现功能,很多细节没有深入考虑。

    首先,我拿到的235九成是打磨的,字迹比较模糊,还带横线和凹点两种标记,因为电路里是3.3V,没敢加5V试试。后来叫采购换掉了,不过新的没有再试。

    其次,TI这个系列的收发器,好像必须加120电阻,收发器的电平才是CAN的电平,否则电平似乎不对,我用230,得加电阻才能通讯。我只有230和235。

    而且只是一端加电阻,另外一端连ZLG的CAN卡,没加电阻。235没有再试过,可能也有这个问题。

    以前用Philips的收发器,不用加电阻就可通讯,所以一开始就没这么想过。不过那是5V供电的

  • 你好, 非常感谢你回复的邮件。 我拿到的235是新的,从字迹上来看没有打磨过,没有凹点,只有横线标记。我已经在总线的两端上加了120欧姆的终端电阻。TX是有信号进来的,CANH和CANL的信号不正常。

  • 今天上午终于把28335的CANA发CANB收搞定了,问题出在采购的SN65HVD235是假的,从TI官方申请的SN65HVD232和SN65HVD235都是可以正常收发的,但是从外面购买的235就是不行。

    根据a to b例子,定义一个B接收邮箱,然后设定ABO为1,SUPS为1就可以收发了,折腾了好几天原来芯片是假的,很不爽。

    TI官方的235除了顶层的丝印有外,在底部还有数字,而假的没有 。

  • 您好,打扰您一下,我是初学者,导师让我写了一个简单的发送和接收的ecan程序(分别,见附件), A DSP发送,B DSP 接收。用的是CCS3.3

    1.然后我是把发送的程序烧写进了A板。
    但出了问题:(Flash.cmd)在烧写的过程中,出现了一个警告:对于.const那一行,no matching。(见附件)

    2.B板:将程序load program进板子,用仿真器在电脑上,观察接收邮箱寄存器里的值(此板子没有把接收程序烧进板子,但Flash里已经有了以前固化的程序,具体是什么我不清楚,不知道这个对于此时的仿真有没有影响),然后load program到板子里,开始run,在接收邮箱前设置的有断点,然后我就分别把高、低16位装入观察窗口,发现里面已经有值了,而且很大(在附件)这也太奇怪了吧?!2个板子的can的双绞线还没有连接怎么会有值呢?而且一断开,并断电;再一连接仿真器,值还是那个值。 太奇怪了?

    由于是初学者,不知道哪里出了问题,所以想请教您一下,耽误您的宝贵时间了。我怀疑是我的程序有问题,但就是不知道问题出在哪里?

    请教您一下,帮忙看看,谢谢,不胜感激! 
    另外,您能否提供一些基于2812的发送、接收成功的例程,我想学习一下;TI的官方发送接收例程在哪可以下载得到?谢谢
    导师催的很紧,所以想借助于成功例程,尽快编好。简单的程序就可以,一个dsp发送1,另一个dsp接收1,只要能实现这个功能就好。谢谢。

    祝您,工作顺利!期待您的回信,再次感谢您。1083176055@qq.com

    发送和接收2个工程.zip
  • 您好,请问您的问题解决了没有,我现在想实现一个用can将数据发送到上位机上显示,不知道您能不能帮助我。十分感谢。qq:1491401158

  • 你好,解决了。只要你用的CAN 收发器没有假货,很容易实现的。

  • 你好,请问你那里有没有f28335想上位机发送数据的程序,或者相近的程序,我现在对这个一头雾水,想借用高人的程序学习,谢谢。

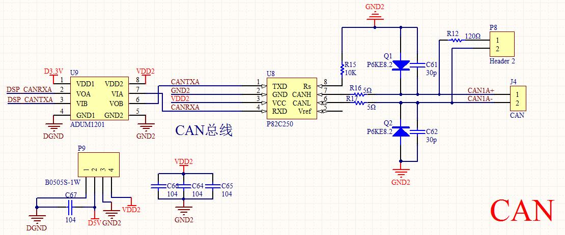
  • 你好,我遇到个问题很奇怪,用两个板子一发一收进行通讯,当通信波特率设置到100K的时候,通信是正常的能发能收。当波特率设置到500K或者1M 的时候就通讯不了了,不知道是什么问题。两个板子在100K的波特率的时候能通信说明这个通路没问题的,但是为什么加到1M 就不能通讯了呢,电路如下:用的ADUM1201隔离的

  • 这个问题手里有CAN卡的话,先用一块板子和上位机通讯试试,看行不行。

    如果两个都行的话,可能是总线线束上有问题,可以去掉一个120电阻试试。

    如果和上位机也不能高速通讯的话,把P82C250的RS引脚直接接地试试。

    好久没调试CAN了