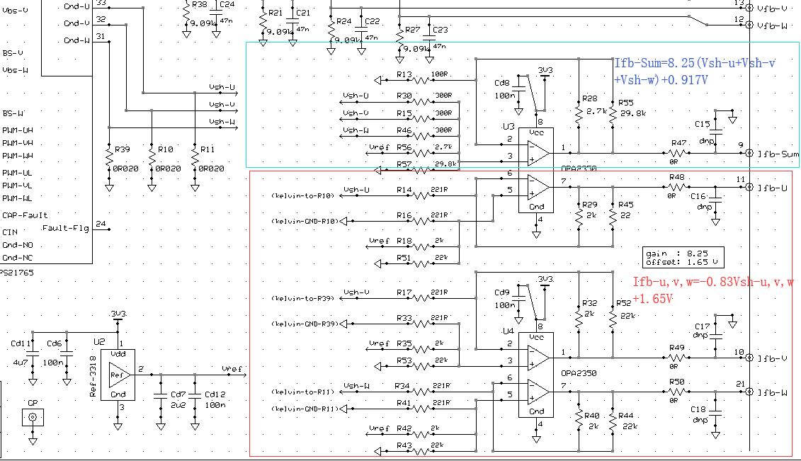
1.如TMDSHVMTRPFCKIT的硬件电路所示的“gain=8.25,offset=1.65V”是什么意思?
经计算,运放前IPM引出的R39,R10,R11处的电压“Vsh-u,v,w”与ADC实际采样电压“If-u,v,w”,“Ifb-Sum”的关系为:
If-u,v,w = -8.30 * Vsh-u,v,w + 1.65V;
Ifb-Sum = 8.25 (Vsh-u+Vsh-v+Vsh-w) + 0.917V
运放前后的计算有没有错误?
2.ADC采集到的电压与实际相电流如何对应的?利用上式求的“Vsh-u,v,w”除以0.02欧姆,就是对应的相电流值吗?
3.如上上述表述没有错,利用NI-4431 四通道采集卡采集DAC输出的数据三相电流,为什么波形缺了一半,而且没有相位角?是TI工程有问题还是我的数据采集卡配置有问题?
工程“HVPM_Sensored_Servo”配置如下:
pwmdac1.MfuncC1 = AdcResult.ADCRESULT1; //ADC A1-> Phase A Current
pwmdac1.MfuncC2 = AdcResult.ADCRESULT2; //ADC B1-> Phase B Current
PWMDAC_MACRO(6,pwmdac1) // PWMDAC 6A, 6B
pwmdac1.MfuncC1 = AdcResult.ADCRESULT3; //ADC A3-> Phase C Current
pwmdac1.MfuncC2 = AdcResult.ADCRESULT4; //ADC B7-> Phase A Voltage
PWMDAC_MACRO(7,pwmdac1)
signalExpress中显示如下:

