This thread has been locked.

If you have a related question, please click the "Ask a related question" button in the top right corner. The newly created question will be automatically linked to this question.

SEED-XDS510连接问题



[Start: SEED XDS510PLUS Emulator_0]
Execute the command:
%ccs_base%/common/uscif/dbgjtag.exe -f %boarddatafile% -rv -o -F inform,logfile=yes -S pathlength -S integrity
[Result]

-----[Print the board config pathname(s)]------------------------------------
C:\Users\ADMINI~1\AppData\Local\TEXASI~1\
    CCS\ti\1\0\BrdDat\testBoard.dat
-----[Print the reset-command software log-file]-----------------------------
This utility has selected a 100- or 510-class product.
This utility will load the adapter 'seedjca8990isa.dll'.
The library build date was 'May 23 2017'.
The library build time was '19:37:36'.
The library package version is '6.0.628.3'.
The library component version is '35.35.0.0'.
The controller does not use a programmable FPGA.
The controller has a version number of '0' (0x00000000).
The controller has an insertion length of '0' (0x00000000).
-----[An error has occurred and this utility has aborted]--------------------
This error is generated by TI's USCIF driver or utilities.
The value is '-200' (0xffffff38).
The title is 'SC_ERR_TBC_VERSION'.
The explanation is:
The version number of the controller is not valid.
[End: SEED XDS510PLUS Emulator_0]
看到有这个帖子 而没有解答 再发一下。
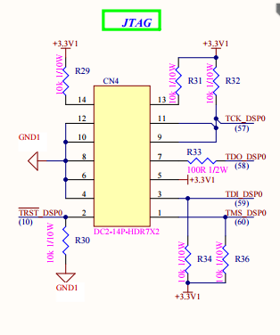
驱动没问题,不知道什么原因,下图为板子JTAG的原理图