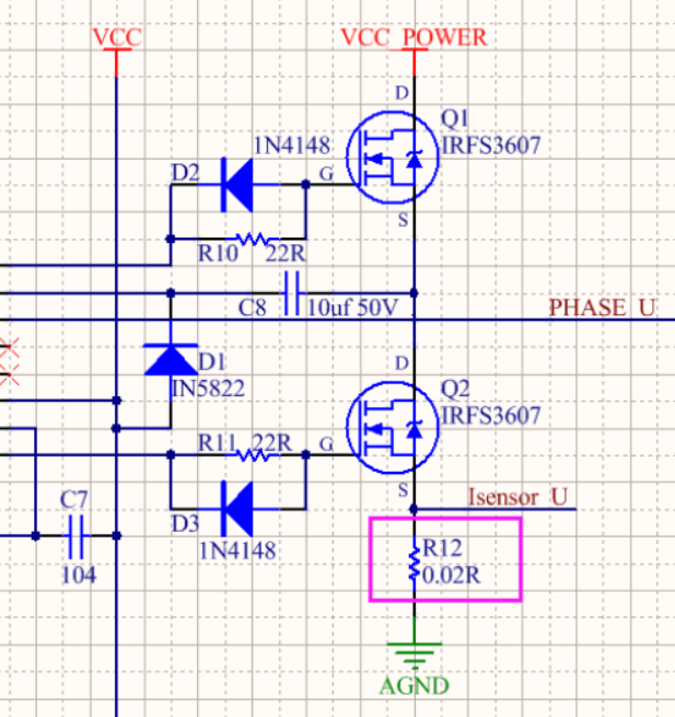
如图,电机电流采样使用的是下桥臂电阻采样,想要实现直接从电机相线采样,有办法吗?谢谢。
This thread has been locked.
If you have a related question, please click the "Ask a related question" button in the top right corner. The newly created question will be automatically linked to this question.