This thread has been locked.

If you have a related question, please click the "Ask a related question" button in the top right corner. The newly created question will be automatically linked to this question.

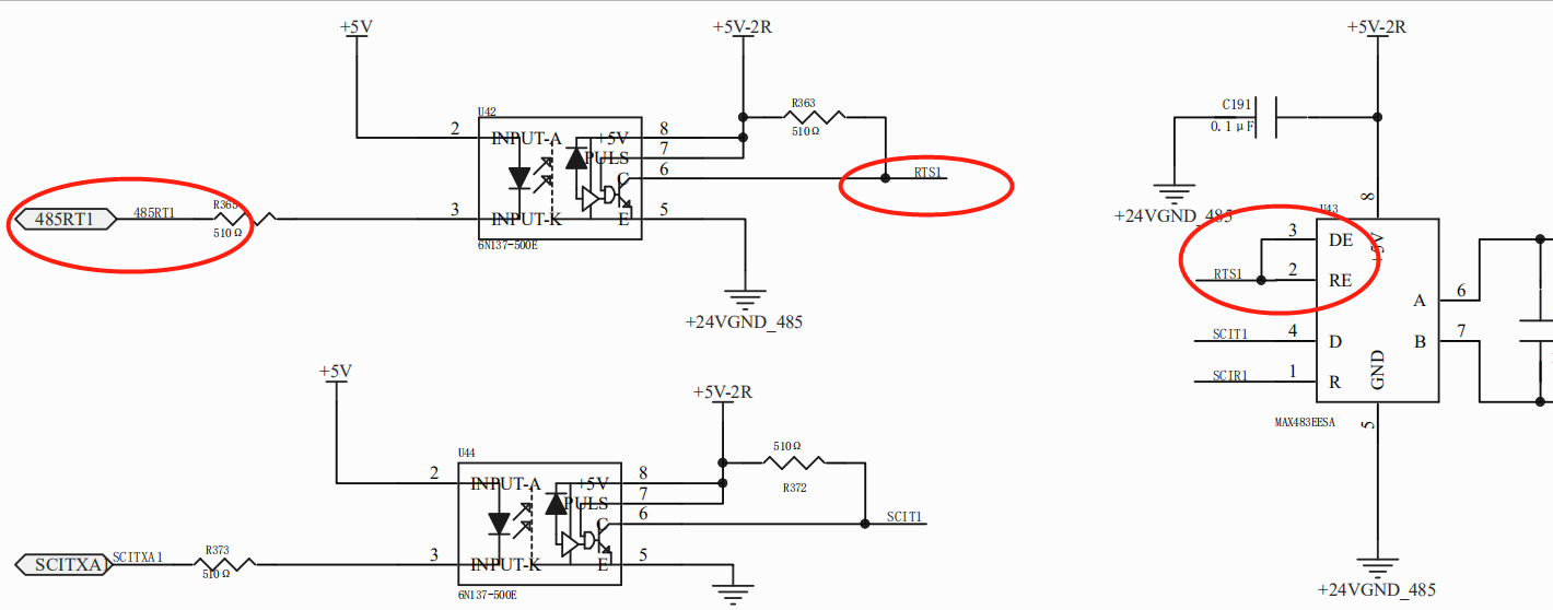
F28335 SCI 485通讯中,RE/DE如何配置?



 如图所示,在485通讯原理图中485RT1连接的是DE RE引脚,在28335中485RT1连接的是GPIO61,应该如何配置GPIO61用来配置DE/RE,恳请帮忙!