This thread has been locked.

If you have a related question, please click the "Ask a related question" button in the top right corner. The newly created question will be automatically linked to this question.

28335电机套件电流采集



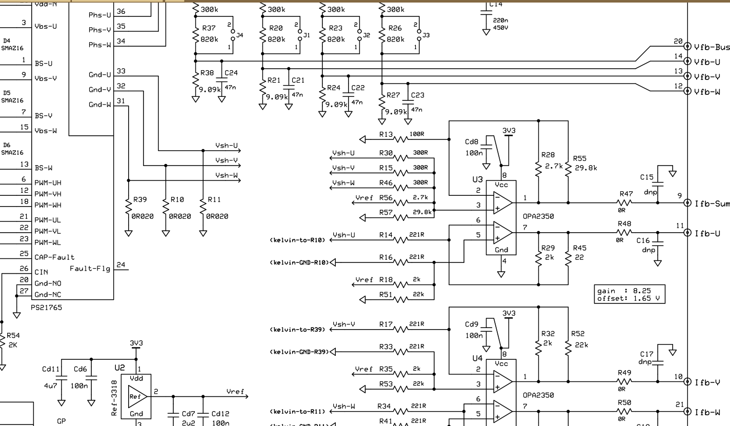
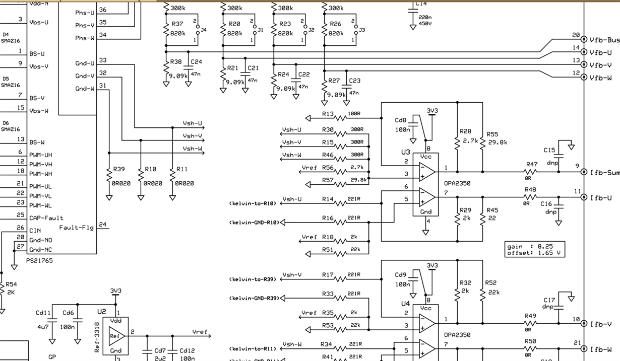
能否对照28335电机套件的电路图给我讲解一下电流采集电路的实现原理,真实电流经过怎样的过程就可以得到Ifb-V