
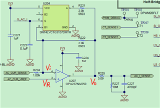
按照该电路所示,Vo=3Vr-2Vi,则Vi = (3Vr-Vo)/2;若按照该公式,则与Ti提供的代码无法匹配。
This thread has been locked.
If you have a related question, please click the "Ask a related question" button in the top right corner. The newly created question will be automatically linked to this question.