This thread has been locked.

If you have a related question, please click the "Ask a related question" button in the top right corner. The newly created question will be automatically linked to this question.

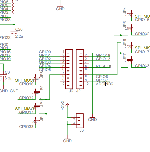
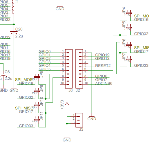
如何分离Launchpad粘连的引脚(实物上没看到哪里粘连,但是万能表测试是粘连的.)



如何分离Launchpad粘连的引脚(实物上没看到哪里粘连,但是万能表测试是粘连的.)