请问
该电路的输入是应该接数字电源和数字地吗,输出我觉得应该是数字电源,还有像REF3030这样的参考电压芯片的供电是数字还是模拟的??如果不用F28335的片上AD,那么对应的引脚如何处理,直接悬空可以吗,新手求大神指导。。
This thread has been locked.
If you have a related question, please click the "Ask a related question" button in the top right corner. The newly created question will be automatically linked to this question.
请问
该电路的输入是应该接数字电源和数字地吗,输出我觉得应该是数字电源,还有像REF3030这样的参考电压芯片的供电是数字还是模拟的??如果不用F28335的片上AD,那么对应的引脚如何处理,直接悬空可以吗,新手求大神指导。。
电路图参考这个文档里面的参考电路检查:
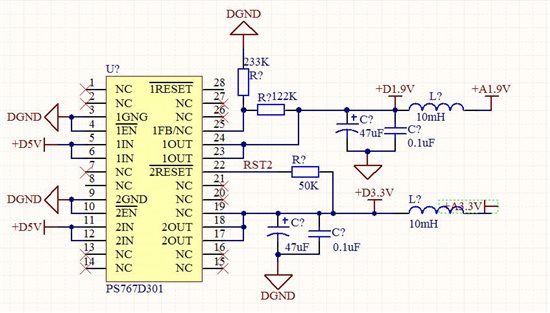
你好
A3.3和D3.3之间用磁珠,而不是10mH电感,太大了!注意模拟地AGND和数字地DGND单点连接;
关于AD口的处理,请见 http://www.ti.com/lit/ds/symlink/tms320f28335.pdf 第81页。
REF3030给ADC做reference时,请接模拟地。