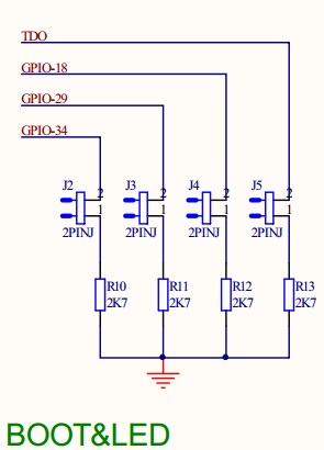
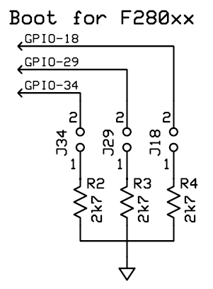
看了两份28027的开发板电路图,boot不是只需要TDO和GPIO34两个pin接拨码开关吗?那下图的GPIO-18和GPIO-29接拨码开关的意义何在?
This thread has been locked.
If you have a related question, please click the "Ask a related question" button in the top right corner. The newly created question will be automatically linked to this question.
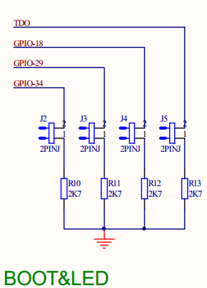
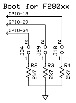
看了两份28027的开发板电路图,boot不是只需要TDO和GPIO34两个pin接拨码开关吗?那下图的GPIO-18和GPIO-29接拨码开关的意义何在?