硬件:电压3.3V供电正常,内核电压1.9到2V之间;XRS高电平;仿真器XDS100V2;
现象:通过DSP28335去并行读取AD7606传输的数据,debug运行到
Uint16 *ExSRAM_TEST = (Uint16 *)0x00004000;
cc = *ExSRAM_TEST;
就会出现low-power mode,然后就自动退出debug;
而且如果取消读地址:即//cc = *ExSRAM_TEST;程序就可以完美执行
想请教:该如何解决?
不是电源功率的问题,因为我并联了电压,功率肯定够。有时候不会提示low power,程序涉及到读地址就会跑飞。
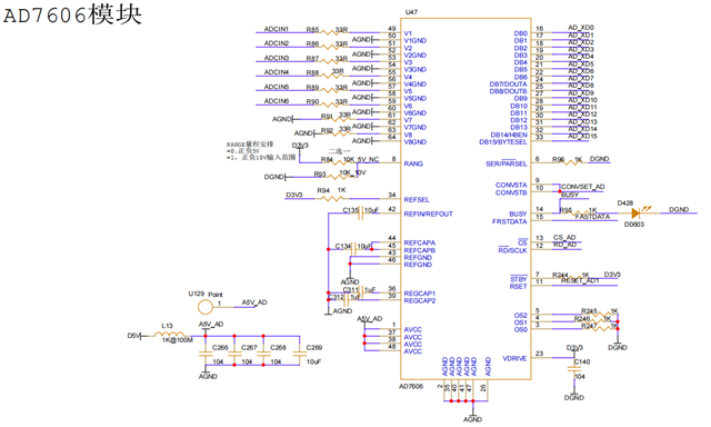
自己绘制的电路图,并且程序在测试上可以跑通。
AD原理图如下:

