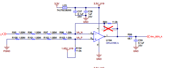
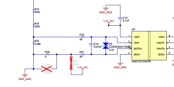
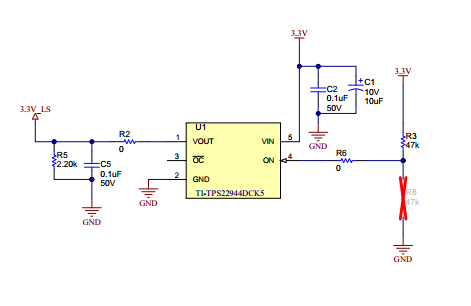
ad软件原理图,和提供的pdf原理图之间的差别。





这些带红色叉号的地方,是把器件去掉后短路还是断路,希望能一 一指出。
This thread has been locked.
If you have a related question, please click the "Ask a related question" button in the top right corner. The newly created question will be automatically linked to this question.