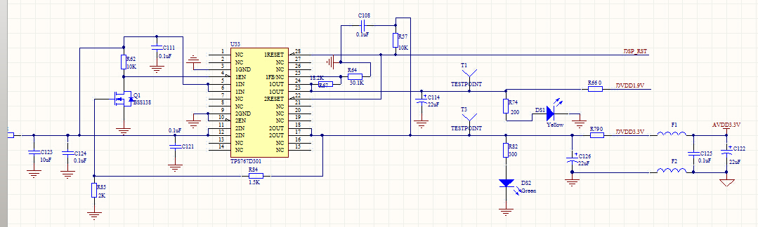
RT,自己做了一个伺服电机驱动的控制板,用的是TMS320F2812,用TPS767D301供1.9V和3.3V给DSP,一个是内核电压一个是外设电压,但是现在有一个问题就是,当上电时DSP会随机性的出现程序不启动,应该是DSP就没有工作,但是按一下复位键后,DSP就开始工作了,这种不启动的问题是随机性的,有时候连续上电都可以启动,有时候就不能启动,这个问题困扰了很久了,应该是硬件问题,但不能问题定位。附件里是TPS767D301的原理图。
This thread has been locked.
If you have a related question, please click the "Ask a related question" button in the top right corner. The newly created question will be automatically linked to this question.
RT,自己做了一个伺服电机驱动的控制板,用的是TMS320F2812,用TPS767D301供1.9V和3.3V给DSP,一个是内核电压一个是外设电压,但是现在有一个问题就是,当上电时DSP会随机性的出现程序不启动,应该是DSP就没有工作,但是按一下复位键后,DSP就开始工作了,这种不启动的问题是随机性的,有时候连续上电都可以启动,有时候就不能启动,这个问题困扰了很久了,应该是硬件问题,但不能问题定位。附件里是TPS767D301的原理图。