Part Number: TIDA-010231
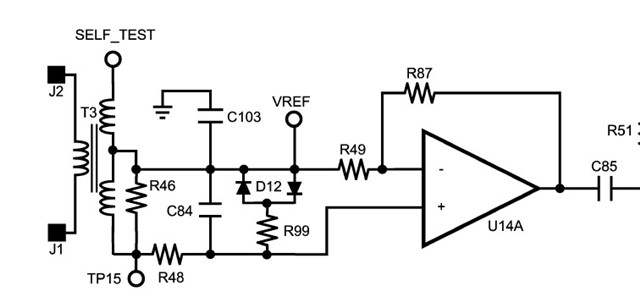
AFCI自检电路原理如下

- 后端电路断开,产生的白噪声如下图:
C27前端 
C27后端
2.当我将自检电路后端接到电流互感器的次级时(初级空着)如下图,白噪声消失具体如下(我尝试拆除C84和C103,结果一样):
C27前端 
C27后端
请帮忙分析一下原因