手上28335的板子,之前使用一直是正常的,使用的是ccs3.3。问题有二:
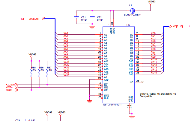
1. ) 前些天,因为算法程序过大,需要使用外部扩展RAM来调试,结果就上网找了一些方法。由于一些原因,下载程序的时候总提示找不到:0x20 0000(zone7的起始地址)。gel程序中的 XINTF_Enable()使能了,物理连接的片选信号也是对应的zone7,每次下载程序前都会reset cup一次。下载始终不成功。(其实,每次connect cup的之后,从view—memory中看地址0x20 0000的内容,总是为0。我将xzcs7n,xwen,xrdn电平全部都拉低了)
原理图:
2)因为烧写外部RAM暂未成功,所以我还是需要恢复到之前的程序(内部ram调试运行没有问题的),于是把之前备份的程序拿出来烧写,问题又来了,板子能连接上,但是load program的时候提示:
我想,往ram里边烧不行,那我往flash里边烧写一下试试,结果也不行:
而之后,reset cup就会出现:
显然,这是不正常的。
我有备份程序的习惯,所以后面烧写的程序都是使用之前成功运行的程序烧写,cmd文件和gel文件,我认为是没有问题的。问题到底出现在哪?是芯片坏了吗??如果有人肯定是芯片坏了,那我也解脱了,重新换块芯片便是,,虽然有点麻烦。
我能力十分有限,实在找不到问题解决的办法,哪位大神帮帮我吧?万分感谢!!!



